「スーパー堤防」がなぜ廃止になったのか、議事録から追ってみよう!
「事業仕分け」によって「スーパー堤防」事業が廃止された、という記述をTwitterで目にしたので、事業仕分けの記録を調べてみました。
平成21年11月の事業仕分けと平成22年10月の事業仕分けにおいて「スーパー堤防」の是非が議論されているようです。前者は河川改修事業一般についての議論が行われ、その中で「スーパー堤防」に触れられています。後者はひとつの独立した議題として「スーパー堤防」を扱っています。
両事業仕分けの動画、議事録、資料を編集してこのページに掲載しました。なぜ「スーパー堤防」が廃止という結論になったのか、その流れを追うことができます。
そもそもスーパー堤防とは
- スーパー堤防は、高規格堤防の愛称
- 高規格堤防とは、高さの30倍の幅を持った堤防

- つまり、スーパー堤防はなだらかなデカイ坂
- すそ野が広いので、決壊しない
- なだらかなので、堤防の上にまちづくりができる
- ついでに地盤が改良され、地震時の地盤液状化に強い
- 越流時に、水流はゆるやかになる
- スーパー堤防計画は、治水と都市計画を目的とする
- なだらかなデカイ坂の上で街作りをしなおすという壮大な計画
- もともとある建築物を壊す・移築する必要がある
- 自然と区画整理も行われ、防災機能は高まる
- 広い範囲の堤防・まちづくりを行うので、コストが高い
- 事業費: 137億円/km
- 純粋に治水を目指すだけなら、既存の堤防を補強するなど、より安い方法がある
- なだらかなデカイ坂の上で街作りをしなおすという壮大な計画
- 水位が堤防の高さを超えれば、通常の堤防と同じようにスーパー堤防も越流する
- 高さが高い堤防ではないので、越流水位は変わらない
- 語感から想像するような、なんでも防げる堤防ではない
- 議事録中、B/C(ビーバイシー)はBenefit by Costのことで、費用対効果。
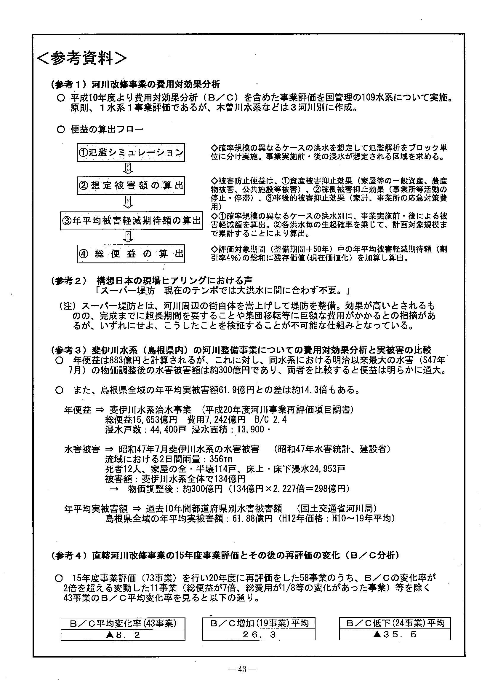
平成21年11月事業仕分け
資料

議事録
行政刷新会議ワーキングチーム 「事業仕分け」第1WG
日時:平成21年11月11日(水) 事業番号:1-8 項目名:河川改修事業(直轄、補助)
出席者進行役
井澤進行役
評価者
寺田衆議院議員、津川衆議院議員、馬淵国土交通副大臣
青木評価者、石渡(秀)評価者、石渡(進)評価者、内田評価者、田近評価者、富田評価者、新倉評価者、福嶋評価者、政野評価者
説明者
国土交通省 佐藤河川局長、小池河川局次長、上田河川局総務課長、池内河川局河川計画課長、中嶋河川局河川環境課長、細見河川局治水課長 財務省 井上主計局主計官
井澤進行役
それでは、今日、最後の事業になります。河川改修事業でございます。説明をよろしくお願いいたします。
説明者(国土交通省)
河川局長の佐藤でございます。よろしくお願いいたします。今日御下命をいだいたのは、河川改修事業でございます。これは、午前中にもちょっと申し上げましたが、午前中に御議論を頂戴いたしました環境整備ですとか、ダム事業等々を除いた、あるいは大災害があって河川を緊急的に整備しなければいけないような事業を除いた、一般的な河川改修事業が対象と御下命をいただいております。
事業/制度概要のところにございます。対象として、一級水系の直轄管理区間が、約1万kmございます。一級水系、二級水系の地方公共団体管理区間が、約11万3,000kmございます。ここを対象にして河川改修を進めているということでございます。
具体の進め方でございますが、築堤、河床掘削、あるいは洪水を川の中流部等でカットする遊水地、これらの整備手法を適切に組み合わせて計画的に整備していく。
その際、これは河川改修の宿命でございます。上下流・左右岸及び本支川のバランスを図りながら整備を実施していく。これは、釈迦に説法で恐縮でございますが、上流だけ改修すると洪水の疎通がよくなって、今度は下流が危険になる。こういう宿命を負っておりますので、上下流のバランス、あるいは片岸だけ強化するという形になりますと、相対的に対岸が弱くなる。これは、日本の歴史的な治水の過去の変遷を踏まえた、現在、私どもは社会に定着したルールだと心得ております。
予算関係につきましては、平成22年度の要求につきましては、対前年度比5.5%減、これは午前中も少し触れさせていただきましたが、政権交代によりましてダムにたよらない治水対策を大いに進めるべきと政務三役から御下命をちょうだいしまして、ダム事業予算については仮置きで平成22年度要求はかなり低めの設定をさせていただきました。当然、ダムを縮減するという観点から、河川改修については、特に災害があって後追い的に整備するのではなくて、予防的にあらかじめ河川改修を行って災害を防ぐべきだと、こういう大臣・副大臣・政務官の強い意志をちょうだいいたしまして、御下命によってダム事業等よりは相対的に河川改修事業の縮減率が少ない、それでもマイナス5%という予算を計上させていただいております。
次のページへ移らせていただきますと、事業の必要性、これは事前に御説明したとおりでございます。
他省庁、自治体、民間等との連携・役割分担を簡単に御説明しますと、1点目は、上下流バランスを管理者同士でちゃんと図らなければいけない。
2点目は、河川整備のみならず、流域内でさまざまな施設、あるいはさまざまな活動と連携して、総合的に治水対策を実施しなければいけない。
3点目は、幾らハードを整備したとしても、やはりソフト対策と一体となってハード整備の効果が出てくるだろうということで、この3点が現在、さまざまなステークホルダーとの役割分担ということで心得ております。
成果目標のところでございます。成果実績と見比べていただきたいのですが、私どもが重点を置いていることが2つございます。
近年、水害が発生しているなど、災害が頻発している箇所を速やかに解消する。
一方、背後地の資産の状況も踏まえ、災害の発生の危険性の高い箇所の安全度を向上させる。
過去10年で水害が発生した自治体は、全国の約97%、1,821自治体ございます。土砂災害を入れるともっとございます。その中で成果実績のところでございますが重点的に、床上浸水、水害をすべて防ぐということは、なかなか今の状況では難しいということで、近年発生した床上浸水の被害戸数を抑えていこうという整備目標を立てて、現在実施しているところでございます。
特記事項のところにございます。22年度要求は、対前年度5%減。そして、さまざまな工夫、先ほど申し上げた総合的に治水対策を実施するんだということで、何も堤防を築いて、すべて農地まで含めて守るんではなくて、守るべきところは重点整備、延々と堤防を築くのではなくて、守るべきところだけ守る。農地の浸水は我慢していただく。こういうような従来の手法にとらわれない計画も推進させていただいております。あるいは設計基準、計画段階からの効率化、施工段階でのコスト縮減等々にも努めているところでございます。
長くなりましたが、以上でございます。
井澤進行役
ありがとうございました。主計局より、論点と考え方についてお願いいたします。
財務省
それでは、御説明いたします。42ページ、河川改修でございますが、1に書かせていただきましたけれども、限られた財政資金が効果的に使われているかどうかという検証は、河川事業に関しても等しく必要であります。個別箇所ごとに河川改修の効果が、いかにわかりやすく検証できるか。その上で、それを見て住民の方が納得できるか、住民の方の意向が反映できるかというのは、当然大事なことでございます。
河川の性格上だと思いますが、現在109水系すべてで河川改修をやっている。その費用対効果分析ですけれども、各水系ごとの河川整備計画、これは20年、30年といったタームだと思いますが、その全期間を通じて、かつ上下流全般、言って見れば川一本の数値になっているわけであります。ですので、各年度における個別事業ごとのB/C、これが原則として災害のようなものを除くと、行われない枠組みだろうと思っております。
そうだとすると、どの河川の優先順位が高いのか、ないしは個別場所ごとの優先順位や事業効果をどう考えるのかというのが非常にわかりにくいという点があろうかと思っております。
構想日本の現場ヒアリングの声の中で、スーパー堤防についての御指摘がありましたので、ここに書かせていただいております。スーパー堤防は、御承知のとおり、都会などで河川周辺の町自体を根こそぎかさ上げするということで、住民の方の生活にも非常に影響がございますし、相当巨額がかかる。効果が高いといわれるものの、完成までに何百年を要するという指摘がされているわけであります。
こうしたものについて、当該何とか区の住民の方が、それだけの効果があるのかどうかということについて、どのように検証するのかということが現状できてないのではないかという指摘がございます。
3でございます。水系単位で算定された年平均被害軽減期待額、これが言ってみればB/CのBになるんだと思いますが、それと実際に発生した洪水の被害額、ないしは県全域、都道府県全体の被害額と比べると、相当な差異があるという議論がよく出るわけであります。
その参考に書いてありますのは、島根県のある川でございますけれども、年間ごとに河川整備事業によって883億円の便益があるとされているわけですが、これはこの水系における明治以来最大の水害の現在価値の水害被害額が300億円であり、これを比較すると大きいではないかと。ないしは、この島根県全体の年平均の被害額が62億円だと聞いておりますので、それとの差が約14倍あるではないかと。こういった点について、どのように我々がわかるような御説明があるのかという点もあろうと思います。
4、以上にかんがみ、河川改修についても、毎年あちこちでやっている住民の方に影響のある個別箇所ごとに、より客観的な評価が可能で、かつその客観的な評価に応じてコスト縮減のインセンティブが働く仕組みをきちんと図っていただく、それをてことして今年も含めて予算について一定額の削減をすべきではないかと思っています。
下に書かせていただいていますけれども、平成15年に事業評価を行った直轄河川改修事業について、5年後の平成20年のB/Cを見てみました。そうすると、平均の変化率で約8.2%低下しております。これは、右側の43ページの一番下の参考4でございますけれども、平均で8.2%落ちます。B/Cが低下したかだけでいきますと、この一番右側ですが5年間で、当然、水の需要とかいろんな点が変わりますので35%落ちます。河川の改修も相当長期間かかりますので、ある意味ではどんどんコストがかかって効用が落ちていくということを織り込んで、毎年の予算なりコスト縮減なりを図っていく必要があると思います。
例えば平成24年までに▲15%のコスト削減プログラムをやるわけですけれども、残り3年分、約10%あるわけですけれども、これをそのままやっていくのか、ないしは加速度的にやっていくのかという点もあろうかと思います。
いずれにしましても、個別箇所ごとの説明責任、それを踏まえたコストカットという仕組みを是非導入して、予算の減額につなげていただきたいというのが提案でございます。
以上です。
井澤進行役
ありがとうございました。この事業の選定の背景と論点を寺田議員の方からお願いいたします。
寺田衆議院議員
道路事業と同じくB/Cの議論、費用対効果のことを中心に御議論いただければと思います。よろしくお願いします。
井澤進行役
それでは、早速ですけれども、内田さん、どうぞ。
内田評価者
39ページに海外との比較が書いてありますが、後ろに括弧で書いてある1/200とかは何ですか。まずそこをお伺いしたいと思います。
説明者(国土交通省)
これは、例えば日本の大河川の長期的な治水安全度の目標で、1/200と書いてありますけれども、200年に1回程度想定される雨のことです。
内田評価者
そういうことですね。100年に1回あるいは200年に1回起こるような降雨量に対して考えているという話ですね。前回言いましたけれども、92年か何かに全国10河川に関して被害をシミュレーションしているんですが、それは御存じですか。
説明者(国土交通省)
どなたがですか。
内田評価者
当時の建設省がやっています。
説明者(国土交通省)
1992年ですか。
内田評価者
92年か、94年ぐらいだと思いますが、御存じありませんか。それは、関東地方で言えば、利根川、荒川、多摩川も入っていたかもしれませんが、大体5kmぐらいごとに、右岸と左岸のどこかが切れたときに、どれぐらいの費用損害できるかというのを500mメッシュで、浸水深度を出しています。これに対しては、荒川の16.75kmの右岸、だから赤羽近辺が切れたときに、最大費用損害が出て、約38兆円の被害が出るというものまできちっと出てますが、それは御存じないですか。
説明者(国土交通省)
今おっしゃったのは、私どもも、洪水が来て、仮にここが切れた場合に、どこまで浸水が及ぶかということを、今、先生がおっしゃった趣旨で整理させていただいております。
内田評価者
これはほとんど去年か一昨年に中央防災やったものとほとんど同じだと考えていますが、あれを見る限りにおいては余り大きな部分、要するに全国10河川のうち、ほとんどが非常に小さい被害で、勿論20年近く前の話で同じではないだろうと思っています。費用損害まで全部出しているんですね。そうすると、この辺りとの違いがよく見えないというのが一つです。
それから、38ページに、上下流・左右岸及び本支川のバランスを図りながらと書いてありますが、こんなことは可能ですか。
説明者(国土交通省)
これが一番私ども河川改修の大原則でございます。
内田評価者
可能ですかと聞いているんです。
説明者(国土交通省)
可能ならしめるべく、毎日努力しております。
井澤進行役
ほかに質問があれば、田近さん、どうぞ。
田近評価者
今の内田さんのところと関係するんですけれども、お話を伺っていて、内閣府の中央防災会議ですか。今、自然災害で地震と並んで、あるいはそれ以上に影響する面積とか人が大きいという意味で心配されているのは河川の氾濫で、これは気候の変動等もあるんですけれども、やはり予算のときに自然災害全体の中で、これをどう位置づけるのか。そういう観点に立つと、国民としては内閣府の仕事と並列して、まさにどの河川が危ないんだと、そうすると河川全体の改修事業の有意性というものをわかりやすく出してもらわないと、せっかく片方で防災をやっているのが生きてこないと思います。
その意味では、今は非常に重要なところで、河川全体の改修事業の有意性をしっかり示してもらい。
あともう一つは、端的に言って、主計官の方から説明があった、斐伊川で便益評価がこれだけ変わってしまうというのは、普通の人にわかるような説明をいただきたいという2点です。
井澤進行役
どうぞ。
説明者(国土交通省)
まず、河川改修全般の話で。
田近評価者
内閣府との関連です。
説明者(国土交通省)
私ども、例えば河川改修の中にも、地震対策、高潮対策、何も洪水だけではない。ただ、全体的な災害の中で河川改修をどうウェートづけるか。これは誠に申し訳ありません。財務省のお仕事であり、あるいは政治の中で御判断をちょうだいできればと思っております。
ただ、私どもは河川整備計画、これは20~30年のタイムスパンで、一体この川でどういう仕事をして、どういう効果を発揮するのか、これを現在整備しております。その20~30年にわたる河川改修のプログラムの整備計画を5年ごとに点検する、再評価すると。
田近評価者
そのお仕事自身の重要性を決して疑っているものではないんですけれども、国民としては片方で内閣府の方で水害というのは非常に重要な災害の1つだと、それとのコーディネーションをされて、その手の関連で日本の河川改修における事業の重要性、今までやってこられたこと勿論それとして、具体的な内閣府との関係のお仕事はどうなっていますかということです。
説明者(国土交通省)
内閣府とはよく連絡調整を図って、内閣府の大きな方針の下で私どもは河川改修を進めているという状況でございます。
内田評価者
20年、30年というスパンだと、多分、内水氾濫ということが中心になっているはずなんですが、さっきの100年、200年というのは、多分非常に大きな災害、いわゆる荒川で言えばカスリン台風のときの3日間の降雨量を前提に考えているということですね。ですから、その辺の考え方が必ずしも同じではないはずだと思っていますが、その辺はいかがですか。
説明者(国土交通省)
先ほど先生の御指摘で、200年1回ということがございました。これは長期的な、基本的な方針として私どもは出させていただいている。ただ、具体に20~30年、今のところ私どもは、大体確率でいくと30年に1回とか、あるいは50年に1回とか、河川によって幅がございますが、そのぐらいの中間目標をちゃんと定めております。期間を限定して、投資規模を限定して、具体にと。
内田評価者
20年、30年というスパンで考えるものと、100年、200年で考えるスパンのものとは、当然河川が変わってくる。連続して考えることはできないのではないかと思っているわけです。
例えば100年、200年で荒川の堤防がどこか切れるという話であれば、これは当然内水氾濫というのはあり得ると思っています。だから、94年だかに出した38兆円というのは、私は全体で見れば100兆円だと思っているわけです。
ただし、その考え方と、例えば2005年に杉並、中野であった集中豪雨のように、1時間に110ミリ降ったというものと考え方は一緒ではないと思います。
その辺の考え方を、延長線上に考えるというのは無理があると思います。
説明者(国土交通省)
今、申し上げたのは1つの、荒川なら荒川で河川改修を進めていく上での基本的な考え方を述べさせていただきました。ただ、今、先生がおっしゃったように、実は昨晩から今朝の未明にかけても、和歌山市内で時間雨量110ミリの雨が降って少し浸水被害が出ています。全く気象の状況が違ってきております。
中小河川については、今の荒川のような大きな川はそういう考え方、小さい川、都市内の中小河川については、当面時間雨量50ミリ対策を進めております。ただ、今、先生がおっしゃったように、現実にはゲリラ豪雨で時間雨量100ミリ等々が発生ております。これは河川改修という手段だけではなくて、流域の中で水をためていただくだとか、あるいは河川事業の中で実施したり、下水でやったり、公園にためさていただいたり、多様な手段を構築して、現在進めているところでございます。
内田評価者
そうなると。
政野評価者
済みません。余りにも抽象論なので、少し具体的に聞きたいんですけれども、河川改修は非常に重要な仕事なので、予算に異論はないんですけれども、問題はどこに優先的に付けるかということだと思うんです。
内田先生がおっしゃったように、何兆円もの被害が出るのであれば、被害が出そうなところから先に当然改修を進めていくことが、本来のあるべき仕事の在り方だと思うんですけれども、ちょっと具体例を持ってきました、昨日送られてきたものですけれども、これはどこからどう見てもきれいな河川管理の仕事をした後です。利根川の埼玉県側で、こちらが東京なんですけれども、実は今これを引っぺがすという事業をやっております。これは河川管理として平成12年に終わったものです。こちらが現在やっているもので、これは今度は河川改修事業ということでやっています。
これがなぜ始まったのかと聞くと、これの対岸である東京側で台風のとき崩れましたということで、その写真を持ってきています。対岸が崩れたんだけれども、そこは住民が花火大会をするときの段々があって、それはそのままにしてほしいということで、反対が多い。結局のところ河川改修がやりやすいところということで、対岸の全く無傷な、12年度に河川の維持・管理が終わったばかりのところを引っぺがして、もう一度この傾斜をなだらかにするということをやっている。
ここの住民に言わせると、優先順序が違うのではないかと、もっとほかにやるべきところがあるだろうし、どうせやるなら埼玉側ではなくて東京側だろうと、繰り返しますが、内田先生がおっしゃったような何兆円もの、国交省も六十数兆円と出していますけれども、そうであれば一番危ないところから予算を付けていくということが重要だと思うんです。B/Cの話にも引っかけますが、八ッ場ダムもB/Cは利根川が一斉に最も被害が出るところが切れるということを想定してB/Cを出しています。そうであれば、河川改修を行うときに、ここが切れたら最も被害が出るであろうというところを頑丈にしていく、それによってB/Cはどんどん下がっていくはずなのに、再評価のたびに八ッ場ダム事業の場合はB/Cが上がっています。
つまり、こうしたことをやっているからいつまで経ってもB/Cは、下がっていくべきものが下がっていかないで、危ない堤防はそっちのけになっていて、住民の反対がない、やりやすいところからやっていくという優先順序に。
井澤進行役
済みません。もう少し簡単にお願いします。
政野評価者
ですから、優先順序の付け方を説明してください。これはどう説明するかを教えてください。
説明者(国土交通省)
誠に申し訳ありません。個別の話は。
井澤進行役
個別の話は結構です。優先順位の付け方はどうなっているかお答えください。
説明者(国土交通省)
はい。優先順位につきましては、先ほど先生がおっしゃった、河川の重要度、例えば利根川ですとか、淀川ですとか、大都市を抱えている河川。
政野評価者
その中でどこを付けるかです。
説明者(国土交通省)
それは、当該河川での災害の発生状況、災害というのも何もあふれるだけではなくて、先ほど先生がおっしゃった、洪水のとき水が噴くとか、あるいは洪水のときにいろいろ損傷があったとか、その状況も踏まえた上で、全体のバランスを取って、利根川にはこの程度という形で整備させていただいております。
井澤進行役
新倉さん、どうぞ。
新倉評価者
もう少し具体的に教えていただければというのが1つなんですが、先ほどおっしゃったように、整備計画をそれぞれの河川つくるという話をまずいただきました。
現在、一級河川等で管理しているのは、多分109河川あったかと思うんですが、そのうちで整備計画は一体幾つでき上がっているんでしょうか。
説明者(国土交通省)
今、正確な数字はございませんが、約半分ぐらいです。
新倉評価者
約49ぐらいと昔に伺ったような気がするんですけれども。
説明者(国土交通省)
50前後だったと思います。
新倉評価者
そうしますと、今までずっと治山・治水というのは、本当に地権者にとっては一番大事なことだ、人命を守ることだと考えられてきた中で、まだ整備計画がすべてできていない。したがって、延々とどこをやったらいいかという、先ほど来の200年でやるのか、20年でやるのかということがあるとすれば、今回のここでいただいている一級河川、二級河川の整備事業費は、本来的には緊急的な、100年に1回という現在の気候状態に応じて対処しなければならないものと、それから、20年、30年という長いスパンの中で、河川をどうあるかという形のものにちゃんとした仕分けをしたわけで、その方向性に従った優先順位というものが出てくるとすれば、国民はみんな納得するのではないかと思うんですが、これは本当につくるのが難しいとお考えなんですか。それとも何年か後にはそれが実現できると考えてよろしいですか。
説明者(国土交通省)
整備計画につきましては。
新倉評価者
個所付けと言ったらおかしいですが、今後予算の中で優先的にやっていくべきもの、それが多分整備計画を形づくり変えたものかと思うので、それができ得るのかどうかなんです。
説明者(国土交通省)
現在、直轄の54水系で整備計画が策定済みでございます。それ以外は法令上、過去の工事実施基本計画の実施の部分が読み替え規定で整備計画ということになっております。ただ、今、先生御指摘のとおり、個別の毎年度の予算づけのベースとして、やはり中期的な20~30年でどこが必要か、この整備計画については住民の方々の御意見もちょうだいし、あるいは自治体の方々の御意見をちょうだいして整理させていただくと。これがベースになって、毎年度の予算になり、重要性があるところが整理できるだろうと。私どもはそれを先取りした形で、現在、個別河川の状況を総合的に勘案して予算づけをさせていただいております。
ただし、私どもの河川改修、治水事業全体の宿命ですが、ある年に大きな水害が各地で起こると、やはりそれに対応して短期的にその河川改修等を行わなければならない、こういうものをどうしても先取りせざるを得ません。
新倉評価者
そこで私の意見を言わせていだきたいんですが、今日も何点か国土交通省の方、国の皆さんは、自分たちの国の使命ということをずっと言っていただいています。だとするならば、この治水に関してはもっと自信を持って、逆にここをやっていくんだということを、国民の意見という前に、先にここが必要なんだということをアピールして進めていくべきところがあるのではないかと思うんです。そちらで頑張っていただければ、その箇所が重要で必要なんだということで主計局も納得されるのではないかと思います。
井澤進行役
コメントは簡単にお願いします。
説明者(国土交通省)
今のお話ですけれども、先どもおっしゃった河川整備計画では、どこを実施するか。河川改修の宿命である、上下流・左右岸、本支川のバランスも取った形で20~30年の絵姿を整理させていただく。毎年、毎年事業を実施する箇所については、都道府県知事から御負担もちょうだいするという形ですので、毎年、概算要求あるいは当該年度の予算が決まったときには御報告させていただく。実施に当たっては、当然地元の自治体あるいは住民の方々にも、効果も含めて、事業実施の進め方も含めて御説明させていただいているということでございます。
井澤進行役
優先順位だけではなくて、コスト縮減の話にも、もしあれでしたら福嶋さんお願いします。
福嶋評価者
今、御説明されていることは、地域の状況、地域の実感からすると全く違うというふうに思えるんです。最初に主計官が言われた、個別事業の評価をちゃんとやらないといけないというのは、地域の実感からすると本当にそうだと思うんです。上流、下流、左岸、右岸をバランスよくなんていう実態では全くない。先ほども出ていましたけれども、やりやすいところをやっているんじゃないですか。
私たちの千葉県の利根川ですけれども、蛇行していて、昔から一番切れやすいと言われているところは、住宅もすぐ張り付いていて、土手の上を通っている道路の改修さえできないんです。だから、一番切れやすいと昔から言われているところはずっとそのままで、その下流で、あるいはその前後で、整備できやすいところは整備しているし、工業団地とセットのところはスーパー堤防ができるわけです。
だけれども、ずっとスーパー堤防ができるかと、先ほどの主計官の資料では、超長期的というのはいい言葉だと思いましたが、でも言い換えれば延々にできそうにないんですね。だけれども、できやすいところは工業団地とセットでスーパー堤防ができる。一番切れやすいところはそのまま、展望なしという状況なんですね。
だから、もうちょっと個別事業の評価をちゃんとしてもらわないと、計画的にやられていますと言われても、とてもそういうふうには思えません。
井澤進行役
個別評価についてどうですか。コメントがあれば簡単にお願いします。
説明者(国土交通省)
先ほど申し上げたように、中期的に整備するところ、それが今、先生がおっしゃった、ある箇所をやると当然下流との調整も必要になってくる。全体像として、あるパッケージでお示ししたと。毎年、毎年ある箇所という考えよりは、5か年ごとにそれを評価して、残りの25年、20年、トータルとしてどういう箇所が今後必要かと。
個別箇所とおっしゃっても、例えばそこでやると評価すると下流との調整、トータルのコストも全部出してということになりますと、パッケージの議論になってしまう。そうなってきますと、趣旨は重々理解できるのですが、実務的には整備計画は。
井澤進行役
実務的にはできないということでよろしいですか。結構です。
青木さん、よろしくお願いします。
青木評価者
中期計画にしろ、B/Cにしろ、あるいはコストカットなんですが、少し区別してお聞きしたいんですけれども、直轄分と補助分で、補助分がどれぐらいあるかによるんですけれども、補助分のコストカットですとか、あるいはB/Cの検証ですとか、先ほどから直轄部分のお話ばかり出てきているんですが、多分金額からいったら相当大きい補助事業の部分について、コストカットをどうお考え、あるいは実行されていらっしゃるのかお聞きしたいと思います。
井澤進行役
直轄分と補助分の割合をまずお願いします。
説明者(国土交通省)
大体事業費でいきますと、半々というオーダーになっております。コスト縮減については、全体で整理させていただいて、先ほど御指摘がありました、目標15%、直轄・補助事業トータルで対応していこうという考えでございます。
青木評価者
でも、事業主体は自治体ですね。その場合に国交省さんの方で、どういう形で、何をお伝えになって、どのぐらいの実行力があるのか、その辺りはいかがでしょうか。
説明者(国土交通省)
補助事業の場合、今、先生がおっしゃった、私どもはこれを強制して、こういう手法をやれという状況にはございません。ただ、私どもは直轄でこういういい枠組みを整理させていただいたので、是非こういう、例えば新しい技術を改修の中で取り入れていただきたいという推奨をどんどん行っております。
井澤進行役
推奨で今のコストカットができるという説明でよろしいですか。
説明者(国土交通省)
過去、コスト縮減等を進めてまいりましたが、直轄と県とのいろんな連絡調整会議がございます。そういう場を通じて、大体、直轄・補助トータルで目標をほぼクリアーしております。
青木評価者
その目標というのは国交省さんの方でつくられた目標を示して、これを守ってくださいということですか。
説明者(国土交通省)
目標にして対応していただきたいというお願いをしております。
井澤進行役
補助事業も15%カット、直轄事業も15%カットということでよろしいですか。
説明者(国土交通省)
トータルで国交省所管の事業で河川改修15%です。
井澤進行役
先ほど50%、50%と言っておられましたからね。15%と15%ということでよろしいですね。
説明者(国土交通省)
はい。
井澤進行役
内田さん、どうぞ。
内田評価者
1点確認したいんですが、今後スーパー堤防をつくる予定はないと考えてよろしいんですか。
説明者(国土交通省)
やめるという考え方はございません。
内田評価者
そうですか。実は94年ぐらいに、スーパー堤防なんかはほとんど無理だねということを、皆さん方の先輩の方々がおっしゃっています。
あと、どの程度今まで起こっている河川の事故というか、端的に言えば名古屋で2000年に発生したもので、先ほど福嶋さんは曲がっているところの堤防が切れるという話ですが、あそこはまっすぐなところが切れているわけですね。なおかつ床上浸水が約2万5,000戸以上ですね。多分ここ20年ぐらいを考えても、最も大きな被害が出ていたはずですが、それに関しての知見を、どういう形で反映されているのか聞きたいと思います。
説明者(国土交通省)
今おっしゃったのは、平成12年の東海豪雨ですか。
内田評価者
はい。
説明者(国土交通省)
ここは、床上・床下含めて、被災戸数6万8,000戸、被害額が名目値で6,500億円ぐらいでした。ここは、やはり一番の問題は、事前に700億円程度をかけておけば、この災害の被害額が相当減じられたということです。要は私どもは、どうしても先ほど申し上げたような、過去、災害を受けたところを中心にして、そこの再度災害防止のような形で復旧を余儀なくされて、計画的に進めるものについて事前に対応できていなかった。そういう意味で今回、政務三役の御指示で計画的に進める部分を強化せよと、これは東海豪雨の教訓も踏まえ、政務三役からの御指示をちょうだいして、こういう形にさせていただいております。
内田評価者
そういう面でいくと、あそこの新川が切れた、いわゆる床上浸水とかの被害を受けた人たちは、左岸が切れたらば、名古屋市の中心部が全滅に近い状態になるはずだから、あえて右岸が弱くなっていたんじゃないかという話まであるわけですね。
そういうことをきちっと検証できていたのかということが、非常に疑問に思っているんです。
井澤進行役
それは意見としてでよろしいですか。コメントがあればあれですけれども、よろしいですか。
説明者(国土交通省)
特にございません。
井澤進行役
石渡さん、どうぞ。
石渡(進)
河川改修というのは、全体的に見て必要だということはわかるんですけれども、やはり災害が起きることに対して国民全員に保険がかけられないのと同じように、やはり優先順位ということを慎重に考えていかなければいけない。先ほどの政野先生とか福嶋先生のお話にもあったように、やはり疑問がありますねという箇所がいまだにある可能性がある。
そういう意味で言うと、その部分を見直さないでどんどん進めていってしまうと、やはり無駄遣いをしてしまうという可能性も否定できないのではないかと思わなくもないんです。
一応、過去の予算を見てみると、今年の当初予算で2,000億円強、今年の補正で更に1,700億円付いているという中で、平成22年でまた2,000億円ぐらいの予算が付いているということで言うと、通常であれば3年分の予算に近いお金が2年で使える状態になってしまっているということを考えたときに、そういう優先順位づけが、またはB/Cの議論もあると思うんですけれども、新政権になったことも含めて、もう一度しっかりその辺を見直し、計画を立て直してやるという意味で言うと、今年また2年で3年分使うということではなくて、一旦少し待って、その後もう一度検討し直したお金をもう一回使っていくということの方が、実際の治水効果というか、そういう意味で言うとしっかり切れやすいところに集中的に行きましょうと、立てやすいところからやるのはやめましょうということが見直された後で、そういうお金の付け方をしていく方が合理的ではないかという気がするんですか。恐らく必要なものはどんどん並んでいると思うので、それに対してどんどん手当していってしまうというよりは、ここで優先順位をもう一度見直してやるという検討はなされないのでしょうか。
井澤進行役
簡単にお願いします。
説明者(国土交通省)
今の優先順位のお話、先ほどから皆さん共通しておっしゃっていまして、ここに補助河川の箇所数が並んでおります。七百何がしか。実はここは全国の河川の中でも、河川改修が必要であろうと、自治体の方々も我々も判断したところですが、既に予算の集中投資、優先順位の関係から、例えば平成20年度ですと16%ぐらいの河川でお金が回っていません。休工という形にさせていただいております。平成21年度は約2割弱ぐらいの川を休工という形にさせていただいております。そういう意味で、諸先生がおっしゃった、各河川の優先順位を私どもなりに整理させていただいて、待っていただくべきところは待っていただくというような。
井澤進行役
検討はするということでよろしいですか。
説明者(国土交通省)
はい。もう過去からしておりますし、それを今日いただいた御意見を踏まえて強化させていただければと思っています。
井澤進行役
もう時間もあれなんですけれども、シートに書きながらお願いします。
政野さん、どうぞ。
政野評価者
38ページの言葉の確認なんですけれども、上から3段目に関係する通知ということで、河川整備計画と先ほど来からある言葉ですけれども、根拠法の方に河川法第16条の2が本来であれば書き込まれていなければならないんですが、第16条の2で、住民参加によって意見を反映するという言葉があるはずなんですが、ここに書かれてないのは河川改修には住民意見を反映しないという意図があるのか。それとも単なるぽかミスなんでしょうか。
説明者(国土交通省)
根拠法令というのは、この事業を実施する河川法の目的ですとか、補助の規定の根拠法令という形で、私どもが仕事をするには、河川法すべての条項について遵守する義務がございます。
政野評価者
ただ、河川整備計画策定について書かれたのは、第16条と第16条の2でありますし、住民参加が先ほど来言っているように優先順序を決めていく上で重要なので、何か大意はあるのかという確認です。
説明者(国土交通省)
全くございません。
政野評価者
もう一つ言葉の確認ですが、予算の内訳の中に、(項)河川整備事業費の中の(目)の上から4番目の河川事業調査費とあります。それから、その下の(項)北海道河川整備事業費の中の3番目の(目)河川事業調査費、及び一番下の(項)沖縄河川整備事業費の(目)治水事業調査費、これにはダム事業の調査費は入っていないと考えてよろしいでしょうか。ダムは凍結されているはずですので。
井澤進行役
どうぞ。
説明者(国土交通省)
入っておりません。
政野評価者
ありがとうございます。
井澤進行役
最後にさせていただきます。内田さん、どうぞ。
内田評価者
内水氾濫は非常に重要だということで、ここは私も多少見てきたつもりなので、十分わかってますが、逆に言うと今一番問題なのは、これは河川局の問題ではないかもしれないですが、都市部において半地下あるいは地下をつくっているということに対して、もっと啓発をしていくべきではないかと。これは、そういうことをやらないために起こっている床上浸水、あるいは死者というのがあって、明らかにそこの残念ながら周知が足らないのではないかということを、どう考えているかお伺いしたいと思います。
説明者(国土交通省)
まさに委員がおっしゃるとおりだと思います。私どもは河川改修を中心にして、治水対策を実施しておりますが、やはり被害を受ける側といったら失礼ですけれども、そちら側の備えですとか、構造的備え、あるいはソフト的備え、これも冒頭申し上げたように、私どもの河川改修と同等程度、やはり車の両輪で進むべきであろうと。そういう意味で、先ほど先生がおっしゃった政府全体あるいは内閣府の指導の下に、各省とも連携を深めてまいりたいと考えております。
井澤進行役
ありがとうございます。時間も限られていますので、定刻の時間をちょっと過ぎました。申し訳ございません。
最後に、馬淵副大臣の方からコメントをお願いしたいと思います。
馬淵国土交通副大臣
私の方からは2点ございます。先ほど来皆さん方からB/C及び優先順位の問題ということで大変活発な御議論をいただいておりますが、先ほどの道路のときに申し上げた、事業評価の抜本的な見直しをこの新政権の下、政務三役が指示を出し進めていると申し上げました。この事業評価、B/Cを含めたものは、行政評価法に基づく事業評価の仕組みでございますから、すべての公共事業に適用されるものでございます。
したがいまして、この河川事業も含めた事業評価の抜本的な見直しが、現在、行われているという前提が説明から一部抜けておったということで報告させていただきます。
そしてもう一点、これも重要なことでございますが、事業仕分けにおいては、1事業ずつということで、これは当然ながらこのような仕組みでしかならないということもよく理解しておりますが、一方で、国交省の中ではダムによらない治水の在り方ということで、これはダム事業の徹底的な見直しを図っております。そして、冒頭、局長からお話がございましたように、この河川事業というものは当然ながらダムによらない治水を実行せしめるためには、重要な河川改修という位置づけの中で、この計画も練られておりますので、合わせた中での御議論というものも必要ではないかということを付則・付言させていただきます。
以上でございます。
井澤進行役
ありがとうございました。
それでは、評価シートの記入をお願いいたします。
井澤進行役
お待たせしました。評決結果及びコメントにつきまして、寺田議員の方から発表させていただきます。
寺田衆議院議員
全11名に御参加いただきまして、河川改修事業についての事業仕分けの評価結果をお伝えいたします。
全11名が4番の見直しを行うということの意見がまとまりました。その中におきましても、勿論さまざまな工夫が必要とは思いますが、個別箇所に関しての優先順位づけを積極的に行っていく工夫をするようにという意見が中心的なものとなっております。勿論それ以外にコスト縮減のインセンティブを導入すべきというさまざまな提言がされておりますので、私どものグループとしては見直しを行っていくということの結論を持ちたいと思います。
以上です。
井澤進行役
どうもありがとうございました。若干7、8分超過しましたけれども、無事に1日目を終わりにさせていただきます。どうも御苦労様でした。
評価結果
評価者のコメント
- 個別箇所の評価を明確にして、事業の重点化を図ることによって緊急性の高い事業を推進しつつ、コスト縮減を図る必要がある。
- 優先順位を明らかにしないで、国民は安心安全を確認できないのではないか。
- 事業の優先順位、特に補助事業を精査すべき。
- 事業ごとの年便益を見直し上で、優先順位付けを明示すべき。
- 事業の説明責任をより鮮明にもつ姿勢が必要だ。
- 当年度に限り予算を大幅削減し、本質的な必要性、緊急性の見直しをしてから事業を実施すべき。
- 地方に移譲できる事業の部分があれば地域住民の意向をより反映されるべき。
- スーパー堤防は廃止すべき。
- 堤防が切れると最大災害が発生することから、住民参加の上で議論し、改修をすすめるべき。
WGの評価結果
個別箇所毎の事業評価、コスト縮減のインセンティブの導入等により予算の見直しを行う。 (廃止 0名 自治体/民間 0名 見直し行わない 0名 見直し行う:ア 11名 イ 6名 ウ 5名)
とりまとめコメント
参加者11名の全員が「見直しを行う」という選択となった。この中では、個別箇所の評価を積極的に行うべきとの意見がもっとも多く、さらにはコスト縮減に関する指摘も行われた。当ワーキングとしては、この結果を踏まえて「見直しを行っていくべき」との結論に至りました。
平成22年10月事業仕分け
資料

議事録
行政刷新会議ワーキンググループ「事業仕分け」WG-B
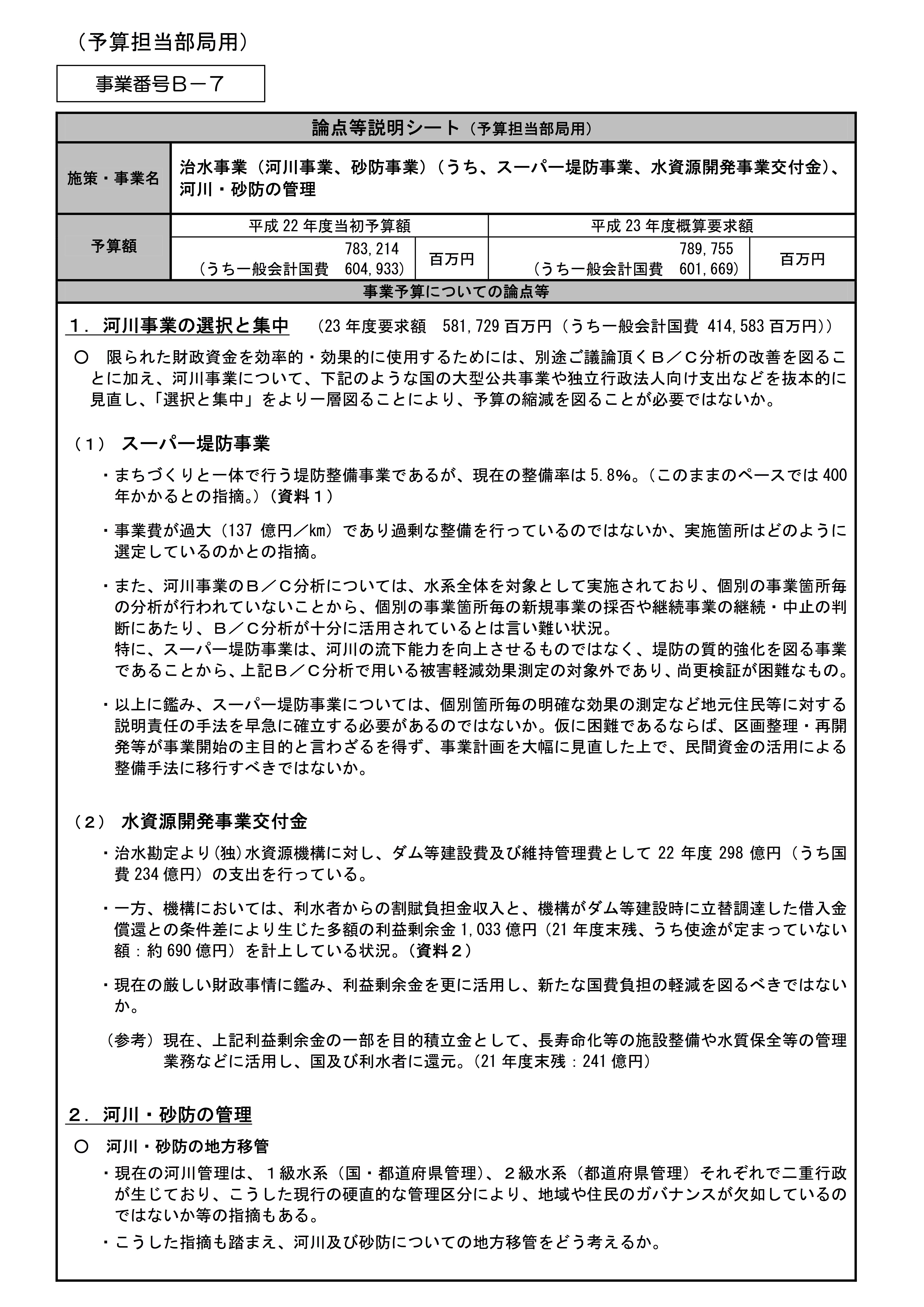
日時:平成22年10月28日(木) 項目番号:B-7 特別会計名:社会資本整備事業特別会計 項目名:治水事業の選択と集中、河川等の管理のあり方事業名:(2)スーパー堤防事業(1)治水事業(3)水資源開発事業交付金(4)河川・砂防の管理(編注:うち(1)(3)(4)については略した)
出席者進行役
伊藤進行役(内閣府行政刷新会議事務局参事官)
評価者
蓮舫内閣府特命担当大臣(行政刷新)、寺田首相補佐官、緒方衆議院議員、岡田衆議院議員、長島衆議院議員、長妻衆議院議員、花咲衆議院議員、本多衆議院議員、赤井評価者、太田評価者、梶川評価者、川本評価者
説明者
国土交通省 津川大臣政務官、佐藤河川局長、山本河川局次長、池内河川局河川計画課長、森北河川局治水課長、谷本土地・水資源局水資源部長 財務省 井上主計局主計官
伊藤進行役
それでは、続きまして、B-7番になります。治水事業になります。ページ数にしますと、200ページです。
では、まず、御説明をお願いします。
説明者(津川大臣政務官)
社会資本整備事業特別会計のうち「治水」に関係する部分でございますが、「治水事業の選択と集中、河川等の管理のあり方について」ということで説明をさせていただきます。
まず、平成23年度の概算要求額でございますが、事業費としては約7,898億円、一般会計の国費が約6,017億円となっております。河川事業の選択と集中ということでございますが、202ページをご覧になっていただければと思いますが、事業の実施に当たりましては、大前提として流域の地形や自然的な条件、土地の利用状況、社会的条件を踏まえて、同種、同規模の河川は、財政的、技術的及び社会的な制約はあるけれども、同じ程度の安全度を確保したいということを、まず、基本的な目標としております。
その上で、私ども政権を取らせていただいてからは、これまでの河川の事業の選択につきましては、基本的に災害があったところに対応するという考え方で基本的にやってきたということでありましたが、それを転換いたしました。
1つには、予防的な治水の方がコストが少なくなるという、もちろん災害そのものを減らしていくという効率性ということから考えても、またコストの面から見ても、予防的な治水に重点化をしていくべきではないか、ということをまずさせていただきました。
その上で、一方で激甚な災害あるいは再度災害というものが起こるものについては、これは対応させていただきたい、こういう仕切りにさせていただいております。基本的に、予防的な治水に割り当てるということで、その分については最終的なコスト削減につながるという考え方でやらせていただいているところでございます。
それからダムにつきましては、平成22年度から、「できるだけダムにたよらない治水」への政策転換という考え方に基づきまして、83事業、84施設につきまして、昨年の12月に立ち上げました「今後の治水対策のあり方に関する有識者会議」、ここで本年9月にとりまとめていただきました「中間とりまとめ」を踏まえて、予断を許さずして個別ダムの検証を行うということといたしまして、一部ではもう始めさせていただいているところでございます。
2番目ですが、スーパー堤防事業でございます。204ページでございますが、この事業の目的は、特に首都圏及び近畿圏の人口、資産が高密度に集積したゼロメートル地帯などにおきまして、堤防が決壊した場合に、国家的な中枢機能が麻痺し、壊滅的な被害が発生する、それを回避するためにまちづくりや土地利用転換に合わせて幅の広い、緩やかな傾斜の堤防を整備して、堤防強化を行うというのが基本でございます。金額的には河川改修費の内数でございますが、22年度は約110億円となっております。
(水資源開発事業交付金, 河川・砂防の管理の設営について略)
説明は簡単でございますが、以上です。
伊藤進行役
ありがとうございました。なお、傍聴者の方の冊子の中で、209ページですが、Bの7の(3)番、こちら事務局のミスで208ページと同じものが入っているかと思います。一部の方は差し替えができていないという状況でございます。ホームページの方は変更しておりますので、大変恐縮ですが、そちらで御確認いただければと思います。
それでは、財務省から論点、説明お願いいたします。
財務省
216ページでございます。河川事業の選択と集中ということで、1例挙げさせていただいております。別に御議論いただいたB/Cにあわせまして、以下のような大型公共事業ないしは独立行政法人向けの支出等も中にございます。こういったものの見直し、圧縮を図っていただくべきではないかと思っております。
スーパー堤防事業(1)でございますが、改めましてこれはまちづくりと一体で行う堤防です。右側に図が書いてございますけれども、たしか昭和62年から始まったんだと思いますが、全体計画に対する現在の整備率が5.8%で、単純計算をいたしますと、このままのペースでは400年かかるのではないかといった御指摘がございます。右側の図の真ん中でございますが、これまで24年間の累計事業費が6,943億円、整備率が5.8%でございますので、このペースで計算をしますと、今申し上げたような数字になるのではないかといった御指摘がいろいろ行われております。
それから、事業費が1km当たり137億円ということで非常に多額ではないかと、それから、実施個所はどのように選定しているのか。これは、先ほどの右側の図の四角でくくったところの上でございますが、実は全体の計画の中で重点的に整備すべき区間というものが設けられております。しかしながら、これまで整備が終わった箇所の約6割はこの重点整備区間以外の場所で行われておりまして、実際にはそこでまちづくりが行われる場合に、そこで事業が行われている、まちづくり優先で結局、事業が行われているのではないかといった御指摘がございます。
それから河川のB/Cは水系全体での、事業計画全体での実績でございますので、個別の事業個所の評価がもとより難しいわけですけれども、スーパー堤防自体は河川の、言わば洪水を防ぐ能力、より高くするといったものではなくて、堤防の質的強化を図るというものなので、なおさら地元住民から見た、どれだけ被害の軽減効果があるのかが難しいといったものでございます。
以上を鑑みまして、スーパー堤防につきましては、個別箇所ごとの明確な効果の測定など、地元住民に対する説明責任が図れるような手法が大事だろうと。それができないんだとすれば、やはり区画整理だとか街の再開発が事業の主目的になってしまう。そうだとすると、事業計画を大幅に見直していただいて、民間資金の活用といったことがあるのではないか。
1km137億円がこの堤防はかかるわけですけれども、例えばこの5分の1くらいのコストで堤防の強化が図られる事業で、利根川等々でもやっている事業がありますので、例えばそういったものにできるところは変えていく。
一方で、このスーパー堤防になった場合には、例えば上に大きなマンションなどが建った場合には、通常、下の盛土であるとか地盤改良などは、民間のデベロッパーの方がやるわけですけれども、スーパー堤防になるとすると、全額、国で見ていると。それでいいのかと。マンションの景観が非常によくなってそれを宣伝しているようなケースも、昔、ホームページで出ていたこともあります。
蓮舫大臣
スーパー堤防への思い入れは分かりますけれども、もうちょっと短めに。
財務省
すみません。ということでございます。2点目でございます。水資源開発の交付金でございます。これは、独法に対する交付金でございます。実は、この独法の中で、利益剰余金が1,033億円あります。使途が定まっていないものが690億円ございます。これについては、現在、非常に厳しい財政状況でございますので、この剰余金を使うことによってこの独法に入るお金の圧縮が図れないかといった問題認識でございます。
河川の地方移管の御議論は、道路と同じでございます。
以上でございます。
伊藤進行役
それでは、御質問、御意見にお願いします。まず、緒方さんからお願いします。
緒方衆議院議員
少し論点の補足としてB/Cについては、先ほど主計官も言われたとおりですが、治水、河川のB/Cというのは、水系ごとに出しているものでありまして、個別の事業についてこれがどれくらい便益があってないのかという判断に全く資さない。これは、昨秋の事業仕分けでもある程度取り上げられたのではないかと思いますが、これについての国土交通省の反映状況というのは、レビューの期間を少し短く取りますとかいったようなところであって、B/Cの各構成要素であったり、想定被害額の算定などそれぞれ費用便益分析、B/Cの見直し自体には至っていないというところをどう考えるかという問題点があろうかと思います。
そして、同じようなことが河川事業だけでなく、砂防事業についても、費用分析マニュアルが本当に適性であるかという、過剰な積み上げがないかといったところが出てくるかと思います。
スーパー堤防につきましては、先ほど主計官からありましたとおりですが、私は更に計算しまして、今のお金のペースで全部の事業区間をやると11兆円近くかかるんですが、本当にそこまでやるのかという問題点があると思います。
そして、最後に水資源機構については、言われたとおりで、年間298億円ですか、入れていますが、1,000億円近い剰余金が生じていることについて、それをどう考えるかと、こういったところであろうかと思っております。
伊藤進行役
ちょっといったん整理しますが、スーパー堤防の大きな論点については、スーパー堤防の方から御質問、御意見いただこうと思います。花咲さん、どうぞ。
花咲衆議院議員
スーパー堤防なんですけれども、217ページに、今のペースでいくと400年かかってしまうのではないかとこういう試算を出していますけれども、国土交通省さんの方は、いつまでにできるかというものは持っていらっしゃるんですか。
説明者(津川大臣政務官)
これ全部をいつまでにつくるという目標計画はないです。
花咲衆議院議員
であるならば、200年に1回の洪水のためにつくろうというものですね。ということは、400年ということは、その400年のうちの1回、洪水で大被害が起こるんですね。そのとき、私はスーパー堤防ではなくて、ウルトラ堤防というものをつくるのではないかと心配してしまうんですけれども、いかがですか。
伊藤進行役
先に確認しますが、スーパー堤防はいわゆる200年に1度の災害に耐えうるものという前提があって、その趣旨で今の御質問だと思いますので。
説明者(国土交通省)
お答えいたします。スーパー堤防は、発端は、超過洪水、計画を超える雨というのは降る可能性があると。私どもは、今おっしゃった200分の1で、今、長期的な目標を持って河川改修、大河川をやっておりますが、それ以上の雨が降って堤防から水があふれることがあり得ると。その際、あふれたとしても絶対に壊れない堤防を目指そうと、言わば、国土の条件を変えてしまおうと、こういう発想から始まったものでございます。
ただし、今、先生がおっしゃったように、スーパー堤防をやることによって、今の堤防の強化にも大いに資するというものでございます。
伊藤進行役
岡田さん。
岡田衆議院議員
スーパー堤防のことで、私も映像を見て画面で愕然としたのですが、淀川の方のスーパー堤防は、多分地元の整備局の方が答えておられていたと思うんですが、32,000年に1回のものに耐えられるんだと誇らしげに答えられていたのですが、まず、それ1点確認です。32,000年後って私たち、生きているどうかもちょっとわからないなと、正直、思うわけですが。
もう1点は、さっきの花咲さんの質問とも関連するんですけれども、例えば200年に1回とか、32,000年に1回とかいうのは、実際にこの河川流域で起こったことのある降水量なんですか、そもそも。
説明者(国土交通省)
まず、スーパー堤防でございますけれども、資料の207ページをご覧いただきたいと思います。
伊藤進行役
まず、淀川が32,000年に耐え得るものがどうかの事実関係だけお願いします。
説明者(国土交通省)
それにつきましては、32,000分の1というのは、平成14年に水防法に基づきます浸水想定区域図というものを策定をするわけでございますけれども、それに当たりまして、対象とする降雨、これを2日間で500ミリ、これは東海豪雨のときの規模の雨を参考に設定しております。
岡田衆議院議員
東海豪雨とおっしゃいましたね。
説明者(国土交通省)
はい。
岡田衆議院議員
要は、淀川流域で起きたことのない雨を淀川流域で想定をして堤防をつくろうと発していらっしゃると言えませんか。
説明者(国土交通省)
堤防をつくるというよりは、浸水想定の区域図、エリアを求めるに当たって、そういったものを使ったと。
岡田衆議院議員
結局その治水事業というのは、防災事業ではないですか。耐震化のこともあります。今、奄美大島が大変な状況ですから、なかなか申し上げにくいんですけれども、防災、耐震化、こう言われて、何百年に1回、何千年に1回と言われたら、もうこれ、切りなくお金を投じ続けなければならなくなる話になるわけであって、厳しい財政状況ですから、どういうふうに優先順位を付けて、このスーパー堤防の事業が、それこそ32,000年ということが批判されたときから今までずるずる、毎年、毎年続いてきていること自体に愕然とするのですけれども。
説明者(国土交通省)
先ほどおっしゃいました、まず、32,000分の1というのは、先ほど言いましたようなことで決めているわけで、スーパー堤防の外力と言いますか、想定している計画の規模というものではないということでございます。想定の区域図を策定する別の作業でそういったものをつくっているということでございまして、別に32,000分の1というものをスーパー堤防の計画の規模としているわけではない。これは誤解があるようでございます。
緒方衆議院議員
すみません。いろいろ今、言われたんですけれど、しかしながら、今年の4月段階でデータを見てみると、完成済みのところが大体30km強、31kmくらいだと思いますが、その中で重点整備区間と言われているところで整備が終わっているものは12kmくらいなんですね。つまり、完成しているところの6割近くは重点整備区間でないところで既に完成をしていると考えることもできるわけです。そういうふうに考えると、どういう思いでやっているかというと、正にまちづくりの合意ができたところ、できるところからやっているとしか見えないわけで、本当にこれが防災の考え方として一番適切なのかというのは、問われるべきだと思いますが、いかがですか。
説明者(国土交通省)
平成17年でございますけれども、それまでの整備区間の中から、重点整備区間というのを設定いたしまして、重点的に整備する区間というものを設定したわけでございます。これは、全国6河川で224kmでございます。その重点整備区間、これは、やはり首都圏であるとか近畿圏、大阪圏の人口、資産を壊滅的な被害から守るということから、重点的に堤防強化を行っていくという考え方で、これまでずっと堤防強化を行ってきております。その堤防強化のやり方はいろいろございますけれども、スーパー堤防、これもひとつの堤防強化のやり方でございまして、それで整備を順次行ってきているということでございます。
蓮舫大臣
この話、早く終わらせましょう。200年に1回の災害が来るかもしれないからスーパー堤防を整備したい。200年に1回というのは明日来るかもしれないから、百歩譲ってその前提は納得するんですが、そのために400年かからないと全部完成しない、それで今から12兆かかる。これは、現実的な話だと本当にお考えでしょうか。
つまり他方で、奄美のような本当に悲惨な水害で本当に町ごと大変なことになってしまっている。今、スーパー堤防をやろうとしているところは、二子玉川沿いを視察に行かせていただきましたけれども、既に堤防が整備されて、その上でまちづくりという機会があれば、更にスーパー堤防化しよう、ダブルで大切にしている。
つまり、住宅、人口密集地だからやりたいという思いはわかるんですが、優先順位が違うと私は思うんですが、いかがでしょうか。
説明者(国土交通省)
スーパー堤防は、首都圏、先ほど言いましたように、人口、資産、更には国家の中枢機能が集中しているところ、そこを大きな水害から守るという目的でやっているものでございます。そういうことで、重点整備区間というものを設定して、その中で堤防強化を行っている。スーパー堤防もその一環でございます。
蓮舫大臣
ですから、先ほど緒方さんがおっしゃったように、整備済みの中でも重点整備区間外が6割を占めていて、おっしゃっているところと矛盾していませんか。
説明者(国土交通省)
重点整備区間外とおっしゃいますけれども、スタートしてから整備を進めてきた中で、平成17年に重点整備区間というものを定めて、その中でスーパー堤防について、堤防強化も含めてでございますけれども、その整備区間の中で重点的にやっていくということで、17年以降、選択と集中ということでスーパー堤防を含めた堤防強化を集中的に行ってきているというところでございます。
寺田首相補佐官
35,000年とか200年とか何百年とか出ていて、ちょっと資料に基づいた事実だけを知りたいんですが。この206ページの33兆円の被害が出ると想定している、このような災害は何年に一度起きると、まず、国土交通省としては想定されているんですか。
説明者(国土交通省)
これは、200年に1回の規模の洪水が発生した時に、荒川で堤防が決壊した時に、こういう被害が出るということで想定をいたしております。
寺田首相補佐官
200年に1回の災害を防ぐために400年かかるものをやっても防げないんではないかなという素朴な疑問があるんですが、いかがですか。
説明者(国土交通省)
誤解があってはいかぬので申し上げますが、スーパー堤防は今、先生がおっしゃった200分の1の計画に対しての整備ではないと。先ほど冒頭、私が申し上げた中で。
寺田首相補佐官
いや、だって、スーパー堤防の必要性と書いてあってその下にこの資料があったら、それを防ぐためにやるもんだという資料になっているんではないですか。
説明者(国土交通省)
先ほど申し上げた雨というのは、先ほどどなたかがおっしゃった奄美大島で降っている雨、これも気象庁の発表によると過去に類のないような雨、こういう雨がどこに降るか分からない。
河川改修ですとか、私どもの事業の長期目標は、今おっしゃられた200分の1とか、これで河道改修をやっている。それを超える雨が降った際に、堤防を越えてきても壊滅的な被害にならないと、こういうのが発端でございます。
ただし、先ほど申し上げたように、こういう事業が今の計画のうちの堤防強化にも資する。こういう形で基本的に平成17年以降は堤防強化の一環として、ただ、冒頭申し上げた将来的に超大きな雨が降ったとしても、その後、破堤に結びつかない、そういう機能も持ち合わせているという考えでやっております。
伊藤進行役
蓮舫さん、どうぞ。
蓮舫大臣
その考えを前提として、整備率が今5.8%で、ではこの200年に1回と想定している雨量が来て堤防が決壊した場合に、被害はどれくらい抑えられるのですか。
伊藤進行役
金額で。
説明者(国土交通省)
被害というものについては今、持ち合わせておりませんけれども。
蓮舫大臣
すみません。5.8%整備して、つまりこれがつながって整備率が100になったらそれは安心というのは分かるんですけれども、途中段階で、整備している間で、仮に想定している被害が来た場合、どれくらい抑えられるんですか。「まず」ではなくて今の数値で教えていただけませんか。全く分からないので。
説明者(国土交通省)
今時点で、そういう途中段階での効果というのは整理いたしてはおりません。
蓮舫大臣
それを整備とは言わないんではないですか。
伊藤進行役
梶川さん、どうぞ。
梶川評価者
工事の進捗段階ごとのある程度、現実的な費用対効果分析みたいなものというのはおありなんでしょうか。
それとも、これがひとつのプロジェクトで、400年だか300年だかわかりませんけれども、全部終わられたときに、その33兆円が防げるという、そのグランドデザインはわかるんですが、実際に物事を進捗していくときに、この程度までやればこういうものの効果が上げられるという、それは何か段階ごとの御資料はお持ちでいらっしゃるんでしょうか。
説明者(国土交通省)
B/Cという意味であれば、各河川ごと水系全体として5年ごとに費用対効果分析を含めた再評価を行っております。その時点、時点でB/Cを含めたチェックを行っているということでございます。
伊藤進行役
関連の方いらっしゃいますか。
本多衆議院議員
ちょっと関連するんですけど、100%できたら安心というのはわかるんですけれども、途中までのときは、逆にできてない部分はより危険になるということもあり得ると考えていいですか。素人的に。
説明者(国土交通省)
先ほど言いましたけれども、スーパー堤防を整備する区間以外のところも堤防強化を行っていますので、全体として河川の安全度は上がっています。
寺田首相補佐官
私、視察に行きまして、視察したところはスーパー堤防はここまでできています、ここから普通の堤防なんですというベルリンの壁のようなものがあって、高く分け隔てるところがあって、そこが生死の分かれ目なのかなと思いましたけれども。これはどうしてこうなっているんですかとお伺いしたんです。そしたら本当はスーパー堤防をつくりたいんだけれども、既存の方々がお住みになっていて、そこの了解が取れないとつくれないからここはつくっていないんですと言われました。では、わかりやすく言って、防災の観点からここまでつくりましょうという形でつくっているのか、つくらせてもらえるところまでつくっているのか、どっちなんでしょうと言ったら後者の方でした。そのような理解でよろしいでしょうか。
説明者(国土交通省)
まちづくりとか土地利用の転換といったものが具体化され、合意形成を図られるところについて行ってきているということでございます。
寺田首相補佐官
だとしたら、防災の十分な措置がなされてなくて、単純に了解を得たところからやっているんだとしたら、防災のお金に使われているということになってないではないですか。少しは使われていることになりますよ。
本来であれば、ここまでやったら完遂されるんだ。だから、ここまでは必ずやるといったらやるんだというなら、そこの堤防の意味はあると思います。ただ、やらせてもらえるところだけやらせてもらっているということであれば、はっきり言ってお金の無駄遣いだと思うんですが、いかがですか。
説明者(国土交通省)
先ほど申し上げた224km、これが重点整備区間と。ここについて今の考え方は、堤防強化が必要な区域、そしてそこが重大な氾濫を抑えるべき区域、こういう形で今、仕事を進めさせていただいております。
具体的に申し上げますと、今の土の堤防をより広げる、スーパーではなくより広げる。これは、利根川、江戸川ではこういう事業を場の条件に合わせてやっている。この重点区間で、やはり治水事業として必要なもの、先生方がおっしゃっている早期で効果が発現、堤防強化という意味では、そういうことをやっている。それで、その強化が場の条件で土地利用の転換があるところは、それと合わせてやっていこう。基本的な考え方はそういう形で今、224kmの区間を今後中心にして進めていきたい。
伊藤進行役
長妻さん。
長妻衆議院議員
今、これを必要性ということになるんでしょうが、先ほどもお話に出ました33兆円の被害額の想定とB/Cも絡んでくるんでしょうけれども、当然、その人命というのももちろん、一番重要なことでありますが、金額だけではありませんけれども、ちょっと国土交通省に出していただいたのが、日本全国で、氾濫したときに最大被害総額をすべての川があふれて、ある程度、これは措置しなければいかぬと、国土交通省がお考えになっている被害総額が890兆円というデータをいただいたのですが、それでは、日本全国の資産というのは幾らなのかというのを、同じような基準で内閣府に調べていただいたところ1,200兆円だということで、私もこの道のプロではないのでわかりませんけれども、つまり、日本国の75%の資産が川の氾濫によってそれが失われてしまうという前提で、堤防なり治水なりの考え方が組み立てられるんだと思うんですが、これは、これで適性な考え方なんでしょうか。
説明者(国土交通省)
ちょっと説明が足りませんで、214ページの数値だと思うんですが、この数値890兆円というのは、各直轄管理区間の想定氾濫区域内の単純集計をやっておりまして、推計のダブりがあるところについては、その分がかぶっているということでございます。
長妻衆議院議員
そのときに、B/Cを計算するときに、ダブりをマイナスにしないで、その水系ごとにそのB/Cを計算しているということになるんですか。
説明者(国土交通省)
B/Cにつきましては午前中にも議論ありましたように、178、179ページに詳しい手法を付けております。
あくまでも、整備前、整備後に対して、いろんな確率の洪水を与えてそれの被害軽減の期待値を与えてありますので。
長妻衆議院議員
いや、今、聞いているのは、890兆円というのは、例えば各一級河川ならその流域のそれぞれの被害額を単純に足し算して出たものだと。つまり、ダブルカウントも差し引かないで足し算すると890兆円だというようなお話でしたので、では、それぞれの河川ごと、流域ごとのいろいろな対策を取るときのB/Cの中に、この氾濫想定区域内資産という、このダブルカウントのまま、それぞれのB/Cが算定されているのかどうかということを伺いたい。
説明者(国土交通省)
それは違います。氾濫想定区域内資産の、これはあくまでも被害額ではなくて、各直轄河川が決壊したときに浸水する可能性のある区域の資産を単純合計したものでございます。それから、B/Cを出すときは、そうではなくて、各々の整備の状況に応じた氾濫計算をやって、それに対して先ほど申した被害軽減の期待値でやっております。ですから異なるものであります。
伊藤進行役
まず、スーパー堤防についての評価シートに御記入ください。今、2枚あるかと思いますので、この後、今、長妻さんがおっしゃった治水の方に入ります。
長妻衆議院議員
そうすると、このBの方では、それぞれの河川ごとに被害の、あるいは便益のダブりは一切ないということでよろしいですか。
説明者(国土交通省)
ダブりと言いますか、期待値ですね。だから、もちろん河川ごとの想定氾濫区域がダブっていることはあります。少なくとも被害軽減という面では各々のwith、withoutの差額の確率をかけておりますので、適性な方法だと思っております。
伊藤進行役
梶川さん。
梶川評価者
すみません。これは、完成まで400年だか、100年だかわからないんですけれども、実際に先ほどお聞きした、部分的に効果が明確に発現しないという意味で言えば、今まで投資された分というのは資金としては、ある意味ではB/CのCとしては寝てしまうわけですね。こういう投資行為の計算としては、資金の運用の機会損失を計算されないと、まず、Cが計算されない。ここで、例えば400年というのをどのような経費にするのかわかりませんが、そもそも被害総額33兆円に対して、今の資金の運用利回りで計算された場合、12兆なんて言ったら今の段階で、もう全く被害総額以上のコストになられてしまうんですね、単純な計算で。多分3分の1くらいの金額でも100年も複利で回されたら、もうあっという間に33兆円を超えてしまいます。たった今のこのプランニングのアイデアとしても、もう全くこの計画は、B/Cは1を切ってしまわれる。
ですから、今日、発現している効果までならば、この金額で計算できる。今まで投資された6,900幾ら。もしこれが、20年後に発現するならば、そこまで6,900億を貯金として回したら、あっという間に2倍、3倍の費用になりますので、全体のプランニングを今、静態的に計算しても、多分コストの方が4倍とか5倍とか6倍とかになってしまわれるんではないかということがあるので、もう一度よく御検討いただければと思うんですが。
説明者(津川大臣政務官)
いいですか。私がしゃべるとこの件は結論めいたことになりますけれど。まだあればどうぞ。いいですか。
このスーパー堤防については、私どもも相当強い問題意識を持っております。今回、この仕分けにかかる前から根本的な見直しをしたいということを始めさせていただいております。大臣からの指示でやっております。
例えば、いろいろ御指摘ありましたが、全部やれば効果があるけれども、事実上なかなかできなくて、一部分だけできたとき効果があるのかと、そこの部分だけ高くなるだけのことです、正直申し上げまして。ですから、部分的にできて効果が出るとは、私たち実は、基本的には思っておりません。
このスーパー堤防事業については3点ポイントがありまして、まず、1つには河川整備事業の全体の基本的な考え方として、実は河川整備がいわゆる200分の1という話がありましたが、10分の1、20分の1でもクリアできていない地域がたくさんあります。むしろ、そっちの方が優先順位が高いんではないか、どなたかおっしゃったかと思いますが、実は私どももそう思っております。優先順位からすれば、そちらの方が圧倒的に高いと思います。
ただ、一方で、このスーパー堤防という議論が始まってきたことについて、いろいろと精査をしてきましたが、確かにB/Cを出したんでしょうけども、根本的な考え方は、例えば首都圏あるいは大阪圏の根本的に洪水が起こらないような堤防をつくるとしたらこういうものだと、こういうもので事業が始まったと認識しております。確かにそれも1つの哲学としてはあるかもしれません。
河川整備は、基本的にものすごく時間がかかるものがたくさんあります。根本的にやろうとすれば、正にこういう話になっていくと思います。そうなった場合に、例えば今のこの厳しい財政の状況の中で優先順位はどうだというと、私どもは結論から申し上げますと、非常に低いと思っています。むしろ、より優先順位の高いところに付けさせていただきたいと、今、その見直し作業をさせていただいているところです。
一方で、例えば100年後、200年後、300年後、400年後かもしれませんが、その段階でこういったものができていたときに、これをつくり始めたときは、ばかかと言われたかもしれないけれど、よくぞつくってもらったと言われるかもしれません。
河川計画、河川整備というのは、実はそういう部分が過去の歴史から見てもございます。今あるものでも、当時ものすごく金をかけてつくったという、物すごい決断の中でやってきたということがありますから。そのとき、そのときの優先順位でいくと実は永久にできない事業なのかなという感じもしております。ですから、そこは哲学の判断だとは思いますが、今正にこの見直し作業をさせていただいているところですので、ちょっと結論は申し上げられませんが、優先順位は低く、むしろ、より優先順位の高い河川整備をやらせていただきたいし、現実的にはこの地域においてもスーパー堤防ではなく、堤防の強化というような対応をさせていただいた方が現実的ではないかなとふうに今、私の段階では思っております。
蓮舫大臣
その際にもう一つ御検討していただきたいのは、国から地方への社会資本整備総合交付金というのが流れて、国負担と自治体負担で同じようなスーパー堤防をつくるときに、国が直接つくるものはスーパー堤防なんだけれども、交付金経由でつくるものはスーパー補助堤防と言いますから、これもあわせて、検討はしていただけますか。
説明者(津川政務官)
はい、同じです。それも同じように検討させていただきたいと思います。ただ、1点だけ付け加えさせていただくと、今、事業中の部分がありますから、ここをスパッと切れるかどうかというところは、ちょっと検討させていただきたいと思っております。
伊藤進行役
緒方さん。
緒方衆議院議員
では、少しテーマを変えまして、治水の全体のB/Cであるとか、需要予測だとか、この手の話ですけれども、今の話とも非常につながるんですけれども、実は河川のB/Cというのは、先ほどからもありますとおり、個別事業ごとにどれぐらい効果があるかということが一切算定できないようになっていて、もっと言うと、河川ごとにどっちの優先順位が高いのかもよく分からないというのがまず1つ目の問題点。
もう一つ目は、年間平均被害軽減期待額と言われるものと実際の被害額を比べてみると、相当に乖離がある。幾つか川の例を見てみると、明らかに期待額が高く見積もられているものであったり、過去に最大で生じた被害と比べても、年間の被害軽減期待額というのがでかいという話があるんですが、こういった問題について改革すべきだと、既に第1回目の事業仕分けでもこういった話があったんだと思いますけれども、出てきているものというのは、レビュー期間を少し短く取りましょうとか、工期短縮、コストとかそういった話しか出てきていないんですけれども、実際にB/Cを計算するときの、B/Cが本当に有益なものであるための改革というのはやっていただけないものでしょうかと思って。お話、いかがでしょう。
説明者(津川大臣政務官)
それは午前中にお話しをさせていただいたものだと思っておりますが、これも含めてB/Cの見直し作業は今、させていただいておりますし、先ほど指摘のありましたようにBを大きく見積もっているんではないかとか、逆にCを小さく見積もっているんではないかということを含めて見直し作業を今、進めさせていただいているところであります。
伊藤進行役
長島さん、どうぞ。
長島衆議院議員
B/Cなり被害総額の積算のところで、1点、具体的におかしいなと思うところなんですが、住民避難率が0%になっているんですよ。私も市長をやってきたんですけれども、少なくとも現場の市町村では、洪水警報が出たら災害対策本部をつくって、夜中でも市役所に行って警戒水域とにらめっこしながら住民の皆さんに避難勧告を出すんですね。ですから、それが100%すべてカバーできないとはいえ、裏を返せば住民の誰も避難できなかったということは想定し得ないので、そこはやはり、どこが妥当な数字なのかということはしっかり見極めていただきたいと思います。
説明者(津川大臣政務官)
正に、そういったところも論点にさせていただいております。ただ、何%がいいかというところは非常にある意味、決めにならないといけないかなと思っておりますが、ゼロはおかしいというのは思っております。
説明者(国土交通省)
ちょっと補足説明させていただきますと、現在、河川事業のB/Cをはじくときには、住民のそういう死者についてはカウントをしておりません、ということと、もう一つは、以前、多分事前ヒアリングのときの話だと思いますが、あれは確かに誤解のある出し方でございました。
内閣府で出しておられる数字なのですが、内閣府では0、40、80の3パターンで数字を出しておられます。というのは、例えば過去にあった、寝込みを襲われますと逃げられませんし、先生がおっしゃるように昼間ですと逃げられますし、そういった幅のある数字という意味で3つ出しております。
伊藤進行役
先にスーパー堤防の方、評価シートを書き終わった方から御回収をお願いします。あわせて、水資源機構の方ももし、御質問、御意見ございましたらお願いいたします。
(治水事業, 水資源開発事業交付金, 河川・砂防の管理の議論について略)
伊藤進行役
御意見たくさんあるかと思いますが、ここで切らせていただきたいと思います。
集計がまとまっておりますので、緒方議員、お願いいたします。
緒方衆議院議員
まず、スーパー堤防について総数10、「事業廃止」と判定した方が9名、「事業内容の見直しを行う」が1名で、その中で「予算要求の圧縮」と言われた方が同じく、「見直しを行う」方1名、30%程度の削減ということでありまして、スーパー堤防については、スーパー無駄遣いということで廃止にさせていただきたいとうふうに思います。
とりまとめコメントとしては、現実的な天災害に備える視点に立ち、治水の優先順位を明確にした上で、事業としてはいったん廃止をすること、ということでとりまとめコメントとさせていただければと思います。
(治水事業, 水資源開発事業交付金, 河川・砂防の管理の集計について略)
ありがとうございました。
伊藤進行役
以上で終了いたします。ありがとうございました。
評価結果
評価者のコメント
- 天災害に備える視点は持ちつつ、大きく事業を見直す(一旦廃止)。
- もっと現実的な災害防止に優先的に資金配分すべし。
- 廃止になっているか、必ず、確認する。
- 単純、無駄な事業だと思います。
- 政治主導による河川公共事業の見直し(優先順位の)。
- B/C算定根拠である住民避難率の0%というのはベネフィットの過大積算といえる。
- 他の現実的な代替案を早急に策定した上で、廃止すべき。
- 優先順位が低すぎる。
- より現実的な堤防のあり方を考えるべき。
- 優先順位の明確化。
WGの評価結果
事業廃止
事業廃止 9名 内容の見直しを行う 1名 予算要求の圧縮 1名(~30% 1名) (注:重複あり)
とりまとめ内容
現実的な天災害に備える視点に立ち入り、治水の優先順位を明確にした上で、事業 としては一旦廃止をすること。
さいごに
事業仕分けの動画、頑張って動画上げているけど、あまり誰も見ていない。せつないね。

スーパー堤防とともに事業仕分けの批判の種にされる「スーパーコンピュータ開発に関わる事業仕分け」についても本サイトに議事録を掲載しています(「2位じゃダメ?」の事業仕分けで分かる、なぜ理系新卒が就活で面接を突破できないか)。どちらも曲解されて、事業仕分けの批判に使われていて面白いです。
事業仕分けの批判をするときに、この2つの例は避けたほうが説得力が増すはずですが、実際のところはそうなっていないですね。
思うに、「2位じゃダメなんですか?」「スーパー堤防」、どれも言葉の威力が強いんですよね。単体で考えると、それぞれ「2位でいいじゃないか」「治水効果が高く越流しない堤防」という意味で捉えてしまいます。やはり、言葉とネーミングは大事です。