「2位じゃダメ?」の事業仕分けで分かる、なぜ理系新卒が就活で面接を突破できないか
蓮舫さんの「2位じゃダメなんでしょうか?」発言で有名な、次世代スーパーコンピュータ開発の事業仕分け。
さて、その事業仕分けなんですが、「面白い」んですよ。コンテンツとして。こんな面白いものを楽しまないなんてもったいない。「2位じゃダメなんでしょうか?」発言を知っているだけでは、ラピュタで「バルス」のシーンだけを観たことがあるようなものです!
というわけで、音声ファイルと議事録を公開しておきます。晩酌のお供に、子供の夜泣きにぜひどうぞ。流し聴きをオススメします。
知っとくとよい前提知識
- 事業仕分け当時(2009年)、プロジェクトの雲行きは怪しかった
- 総予算1,154億円のうち、仕分け当時すでに100億円の予算超過をしていた
- スーパーカミオカンデ1個分の予算超過
- 当時のアメリカでのスパコン開発状況では、仮に日本がスパコンランキングTOP500で世界一をとったとしても一瞬で終わることが予想されていた
- NEC・日立・富士通の3社共同プロジェクトだったが、NEC・日立連合が撤退した
- スーパーコンピュータにはベクトル型とスカラ型という種別がある
- ベクトル型のスーパーコンピュータは、それに適したソフトウェアを効率よく実行することができる。科学技術計算のうち、シミュレーションなどはベクトル型に適している
- ベクトル型のスーパーコンピュータについては日本に強みがあると言われていた
- スカラ型というのは、ざっくり言えば普通のパソコンと同じような方式
- 今回のプロジェクトである次世代スーパーコンピュータプロジェクトでは、当初ベクトル型・スカラ型の複合型を目指していた
- NEC(と組んでいた日立)はベクトル型担当、富士通はスカラ型担当
- NEC・日立連合は、NECの経営状況を理由にプロジェクトから撤退した
- 必然的に、ベクトル型はやめて、スカラ型のみを採用することとなる
- 日本の強みが活かされておらず、グダってた。
- スーパーコンピュータにはベクトル型とスカラ型という種別がある
- 総予算1,154億円のうち、仕分け当時すでに100億円の予算超過をしていた
- 計算能力の高いスパコンは科学界から求められていた
- 仕分け対象のプロジェクトは、(1)計算能力の高いスパコンを、(2)研究・開発した国産の技術に基づいて作り、(3)計算能力はTOP500で世界一を目指す、という3つのゴールを同時に目指していた。
- 科学のための道具作りと、科学のための道具作りのための科学のふたつが混在している
- (2)(3)の雲行きがあやしいからといって、(1)をやめてもらうとすげー困る。
- (1)のためには、既存のスパコンを海外とかから買ってきても利用者としては困らない。
- むしろ、広くノウハウが共有されているので、スパコン用のソフトウェア開発には便利で利用者はうれしい。
- 買ってきたほうが安かったりする。
- 反面、(2)が達成できず、結果として日本国内での技術開発・継承に問題が起こる。
- (3)において、予算が増えれば増えるほど計算能力は増える。
- すごく雑にいえば、TOP500の世界一は金で買える。
- (1)の観点からは、世界一を目指さず、必要な計算能力ぶんだけ作ればいい
- (1)において、コストパフォーマンスがよいと、同じ予算でより高い計算能力を得られる
- スーパーコンピュータは、複数の利用者が共同で利用し、全ての計算リソースを1利用者が使い切ることは通常ない。例えば、計算能力100のスーパーコンピュータは、10人が計算能力10で利用することができる。
- 乱暴な話をすれば、計算リソースの総量という点において、計算能力100のスーパーコンピュータ1台と、計算能力50のスーパーコンピュータ2台は変わらない。
- 1台のすごいスーパーコンピュータを作るより、10台のそこそこのスーパーコンピュータを作ったほうがコストパフォーマンスが高いことは十分にありうる。
- コストパフォーマンスの追求は、お金だけで解決できない重要な研究テーマ
- スーパーコンピュータは、複数の利用者が共同で利用し、全ての計算リソースを1利用者が使い切ることは通常ない。例えば、計算能力100のスーパーコンピュータは、10人が計算能力10で利用することができる。
- 仕分け対象のプロジェクトは、(1)計算能力の高いスパコンを、(2)研究・開発した国産の技術に基づいて作り、(3)計算能力はTOP500で世界一を目指す、という3つのゴールを同時に目指していた。
- 仕分け本番の前に事前ヒアリングが行われ、本番では「世界一になる理由を説明できるようにしてください」というリクエストが被仕分け側に出されていた。
- そもそも、2008年に自民党「無駄遣い撲滅プロジェクトチーム」が、文部科学省の事業について「政策棚卸し」(事業仕分けみたいなもの)をやっていたのだが、そのときから「世界一になる理由」は問われていた
- 理系の研究者である金田・松井評価者のプロジェクトに対する評価が厳しかった
事業仕分け音声&議事録
議事録では、大切な「間」が失われています。音声版を聴く際の参考として読むくらいにとどめておくことをオススメします。
動画もあります。
行政刷新会議ワーキングチーム 「事業仕分け」第3WG
内閣府 行政刷新会議事務局
日時:平成21年度11月13日(金)
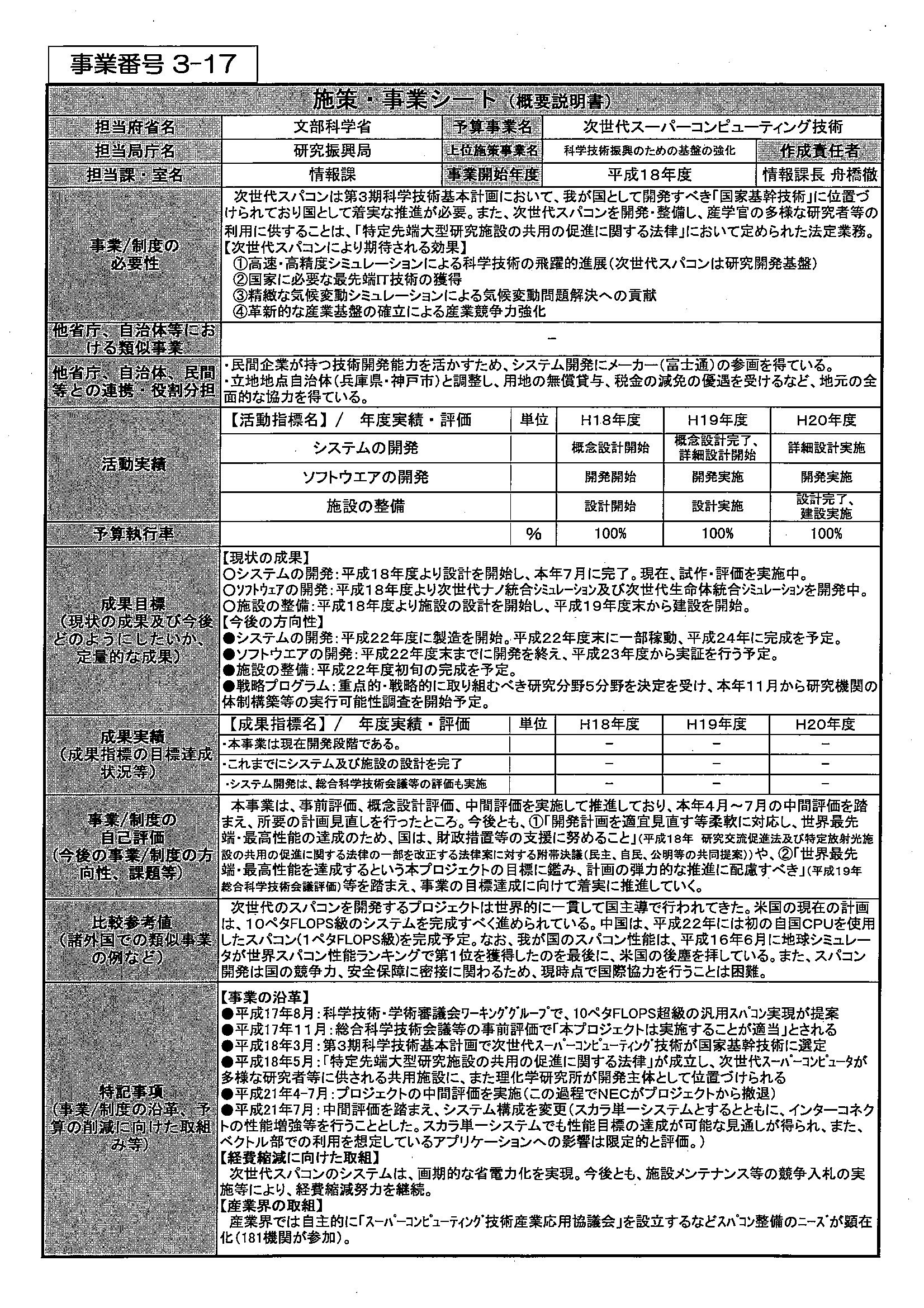
事業番号:3-17
項目名:(独)理化学研究所
①(次世代スーパーコンピューティング技術の推進)
進行役
中村進行役
評価者
田嶋衆議院議員、蓮舫参議院議員、泉内閣府大臣政務官、中川文部科学副大臣
金田評価者、伊永評価者、高橋評価者、原田評価者、星野評価者、松井評価者、南評価者、吉田評価者、渡辺評価者
説明者
文部科学省 磯田研究振興局長、倉持大臣官房審議官(研究振興局担当)、内丸研究振興局基礎基盤研究課長
財務省 田島主計局主計官
(独)理化学研究所
中村進行役
おはようございます。
定刻になりましたので、3日目の事業仕分けを始めさせていただきます。
取りまとめをお願いいたします田嶋さん、よろしいですか。早速始めます。
順番でございますが、各事業ごとに御出席いただいております担当省の方から御説明をいただきまして、その後主計局の方からこれについての御意見をいただきます。その後、取りまとめ役の議員さんの方から論点についてのコメントをいただきまして、その後、質疑応答に入るということでございます。
おおむね、1つの枠で1時間ということで設定しておりますので、御協力をお願いいたします。
それでは、早速でございますが、始めさせていただきたいと思います。御説明の方をよろしくお願いを申し上げます。
初めの事業につきましては、独立行政法人理化学研究所の「次世代スーパーコンピューティング技術の推進」ということでございます。よろしくお願い申し上げます。
説明者(文部科学省)
文部科学省でございます。
今日は国民目線の開かれた御意見を承れるということで、感謝いたしております。私ども本日の御意見を真摯に受け止めて、今後の行政に生かしていきたいと思っておりますので、どうぞよろしくお願いいたします。
70ページをお開きいただきたいと思います。次世代スパコンでございます。
私どもは、この計画の必要性、国際競争の現状からかんがみますと、事業のあり方は、我が国の国際競争力に大きな影響を与えるものと考えております。
スパコンの開発力、スパコン利用の科学技術力を守ることは、国家基幹技術として必須と考えております。
本事業につきましては、平成17年に科学技術・学術審議会、文部科学大臣の諮問機関でございますが、ここで御議論をいただきまして、10ペタの汎用スパコンをつくるということをお決めいただいております。
その後、17年11月に総合科学技術会議で、事前評価をいただきまして、プロジェクトについてゴーサインをいただきました。
18年3月の第3期の科学技術基本計画におきまして、国家基幹技術に選定いただいております。同じ年の5月には、特定先端共用施設として法律でお認めいただきまして、位置付けが国家的な共用施設ということになっております。
その後19年9月の総合科学技術会議の事前評価、あるいはそれぞれの段階におきまして、例えば概念設計の事前評価等、評価を重ねつつ、多くの方々の御意見を聞きながらこのプロジェクトを推進しておりますが、最近のプロジェクトの変更につきましては、この春から4月2日から7月17日まで8回の作業部会での御議論約18時間、委員会での御議論2回約2時間ということで、10回20時間の御議論をいただきまして、今回の案をつくらせていただいているところでございます。
この春の段階におきまして、複合システムとしての性能が、当時の議論では十分でないということが評価委員会から示されまして、理化学研究所に適切なシステム構成の再検討というのを求めていましたところ、この検討の過程で、ベクトル部を担当しておりましたNECが経営状況の悪化を理由に、製造段階からの撤退が表明されました。
これらについて、私どもとしては、スカラ型のシステムが理研から提案されましたので、更に委員会で御検討をいただいた結果、スカラ部だけで本来の目的達成の見通しがついたこと、ベクトル部がなくなることに伴うユーザーへの影響が、限定的で抑えられるという見通しから、複合型を維持することを変更いたしまして、スカラ単独で計画を推進する、このように考えた次第でございます。
次に資料はもうお目通しいただいていると思いますが、私どもの考えといたしましては、シミュレーションというものは理論、実験と並ぶ第3の研究手法であり、基礎から開発にわたるあらゆる科学技術分野、産業分野における基盤技術であるという認識を持っております。
また、アメリカと最後の戦いと申しましょうか、スーパーコンピューターの開発技術を守っていくという意味でも、最後のこの段階での競争は是非とも成し遂げたいということでございます。
また後ろからは、中国が1ペタのスパコンを完成させる方向で来ておりまして、アジア、アメリカを両目で見ながら、是非とも限られた予算の中で、できるだけ効率よく本プログラムを実施したいという具合に考えております。
地元の協力等も全面的にいただいておりまして、例えば兵庫県神戸市からは、用地の無償貸与あるいは税金の減免等の優遇措置をいただいているところでございます。
設計を変更するに伴いまして、私どもとしては体制を強化して理化学研究所を中心に全力を挙げて、この事業を進めております。
現在、理化学研究所では、仕様の段階も終わりまして、このプログラムをフォローアップしながら適宜、適切な指導を富士通にさせていただいているという状況にございます。
また、産業界におきましては、自主的にスパコンの技術産業応用協議会を設立いただきまして、スパコン整備のニーズが顕在化しております。現在181の機関にご参加いただいていると伺っております。
また、ソフトの開発につきましても、着実に準備が進んでおりまして、ソフトウェアを22年度末までに開発を終え、23年度から実施を行う予定でございます。
また戦略的なプログラムとして、研究体制の構築等実行可能性の調査に、来年度入ってまいりたいと考えているところでございます。どうかよろしく、御審議のほどをお願いいたします。
中村進行役
ありがとうございました。
それでは、主計局の方から御意見をいただきたいと思います。
説明者(財務省)
それでは主計局から御説明をいたします。資料は74ページでございます。
これは次世代スパコンの本格的着手の妥当性ということを、御議論いただければというふうに思います。
1つ目の点でございますが、この次世代スパコンの開発には、これまで545億円の国費を投入しております。実は来年度、22年度は節目の年でございまして、まさにスパコン本体の製造に入るかどうかという年でございます。仮に来年度、このシステムの本格的着手、製造を行えば、完成までに更に700億円、来年度は268億円でございますが、それを含めまして今後700億円近くもの国費の投入が必要と見込まれます。また、スパコン完成後も毎年多額の維持費がかかりますほか、ソフト開発や研究費など、莫大な税金投入が必要となります。
こういうシステムの本格的着手の是非の判断に当たっては、こうした莫大な税金投入に見合った効果、利益が得られるか否かについて、入念な検証が必要ではないかと考えております。
特に本件は、先ほども少しお話がありましたけれども、理研と共同開発先の民間3社、富士通、NEC、日立のうち2社、NECと日立が本年5月に撤退を表明しまして、当初計画から大幅なシステム構成の変更を強いられています。まさに今後の見通しが不透明となったのではないかということでございます。
こうした状況の下、本プロジェクトを強行しても、当初の目標を達成することは困難ではないか。非常にリスクがあるのではないかというふうに考えてございます。
次の点でございます。これだけの重大な事情変更があったにもかかわらず、間をおかず、引き続きプロジェクトを継続し、莫大なお金がかかる、本格的着手を行うことが妥当と判断したことについて、説得的な説明が必要ではないかと考えてございます。 なお、関連し、先ほど評価を行っているというお話がございましたけれども、実はこのプロジェクトがスタートしたときに、評価をしておりますが、これは総合科学技術会議という親元の、政府全体の科学技術の評価を行う総元締めのところで評価が行われておりましたが、今年変更を行うに当たりまして行われた評価は、文部科学省内の評価委員会での評価というものにとどまっております。こういったことも含めて、きちんとした積極的な説明が必要かと思われます。
次の点でございます。これは海外との開発競争が非常に激しゅうございます。そういった開発競争を急ぐ余りに、無理なスケジュールを組んでいるのではないかどうかということでございます。
最後の点でございます。いったん着手してしまえば、多大な国費投入が必要となることから、リスクが少しでも残るのであれば、プロジェクトをいったん凍結し、戦略をきちんと練り直すべきではないかというふうに考えてございます。 御審議のほどをよろしくお願いいたします。
中村進行役
ありがとうございました。それでは田嶋議員の方から、論点についてのコメントをいただきます。
田嶋衆議院議員
おはようございます。およそすべての科学技術投資、将来のこの国の飯の種につながっていくという現実的な果実が当然期待をされなければいけないと思います。
民間の企業2社が撤退をした。まさに経済水準の厳しい状況から撤退をしたという現実がある中で、同じく財政の厳しいこの国として、このプロジェクトを今後どのように追求していくべきか。そして適切なコストが配分をされているのか。メリハリのきいた予算配分になっているか。そういう視点も含めて、仕分けをいただきたいと思います。
よろしくお願いいたします。
中村進行役
それでは、御意見、御質問。
伊永評価者
税金を267億円という要求でありますが、先ほど背景は御説明になったのですが、事業にどう使うかの説明で、もう一度確認をさせてください。
昨年から今年の予算で、大幅増額になっておりますが、ベクトル型をカットしたのに、こういうふうにすごく増額になっているのは、どういう理由かという点。
それから70ページの一番下にいろいろ委託先とかシステムの予算配分を書いておられますが、お伺いしたいのは、理研に残る直接研究費は幾らで、企業あるいは大学に委託する研究費は幾らか、ざっくりとした値でも結構ですから、教えてください。
説明者(文部科学省)
お答えします。まず70ページをお目通しいただいておりますが、この中で今後のフィージビリティスタディという研究の関連で大学等に配られるのが、戦略プログラム5番の7億5,000万円でございます。
先ほど、主計局からお話がございましたが、①のシステム開発と③の施設の整備、これがいわばスパコンの開発整備でございまして、これが248億円、総計でお願いをしているということでございます。その間の16億4,000万円がソフトの開発でございまして、これが理研で生命系、岡崎の分子研でナノテクノロジー関係が行われているということでございます。
また、予算でございますが、技術的に可能であることが確認されましたシステム内のネットワークの性能増強を、中間評価の委員会で行うようにというアドバイスがいただけましたので、これに必要な経費が90億円でございます。製造ラインの設備の増強を行う費用が110億円、この計200億円が増要因でございます。
この製造ラインの増強とはシステムの開発が順調に進んでおりまして、その順調なシステム開発に対応するために増強したいというものでございます。
なお、NECの撤退による減が124億円でございます。したがいまして124億円減と200億円の増でトータル76億円の増をお願いしたいということでございます。
伊永評価者
理研が持つ、直接研究費は幾らで、企業に委託する研究費が幾らで、大学あるいは岡崎の研究所に委託をするそういう研究費が幾らか。
説明者(文部科学省)
来年度予算だけというのは、今すぐ手元には出てきておりませんけれども、トータルでソフトウェアの開発費は、全体で来年度は16億円要求しております。それがトータル7年間で130億円ぐらいあるんですけれども、そのうち理化学研究所に74億円。また、分子研などに26億円行っております。ただしこれは、理化学研究所以外にもいろいろな大学とかに行っておりまして、今現在、理化学研究所のみの数字はありませんけれども。
以上でございます。
伊永評価者
一番大きなシステムの開発費は、すべて企業に委託費として出すお金と考えたらよろしいですか。
説明者(文部科学省)
システム開発のうち、大部分は企業でございますけれども、理化学研究所において全体を束ねるための技術的な開発、検討をやっています。それで大体トータルの期間を全部足しますと、理化学研究所に46億円の額が行っております。
伊永評価者
残りが企業ですね。
説明者(文部科学省)
そうでございます。
中村進行役
途中でございますが、今、中川文部科学副大臣に御同席いただいておりますので、よろしくお願いいたします。
それから、今回評価者として泉内閣府大臣政務官に御同席いただいておりますので、よろしくお願いいたします。
それではお続けください。ほかに御質問はいかがでしょうか。
松井評価者
ちょっとお聞きしたいのですが、システムの開発費で、今ソフトの部分とかハードの部分が、言葉として区別されずにいろいろ出てくるので、お聞きしたいのですが。
ハードの部分でシステムがベクトル型からスカラ型にというような大きな変更があるときに、ソフトの方の開発もやっていると。ソフトの方はそういうハードの変更に、当然影響を受けるわけですね。そうするとソフトの開発の方に今までと同じようにお金を出すという理由がよくわからないんです。
その辺のハードのところのシステムの開発とソフトのところというのは、どういうふうになっているのかということを、御説明いただきたいのですが。
説明者(文部科学省)
まず冒頭だけですが、4月の中間評価の際に、複合システムの性能が十分でないという御議論がございました。その際にも当然ソフトの部分の議論もしていただいております。ソフトについてもそれなりの対応ができるということでございます。
説明者(文部科学省)
実際具体的な影響は、当初ベクトル型で使うことを想定していたソフトウェアをスカラ型で動かすようにしなくてはいけません。それにはプログラムの書きかえなどの経費が追加的に発生します。したがいまして予算も、当然ベクトル型に対応する部分は、今後要らなくなるわけですけれども、そういうことも勘案しまして、今後のソフトウェア開発経費をやりくりしまして、10億円弱ぐらい額の変更をしてございます。実際に直しがございます。
説明者((独)理化学研究所)
地球シミュレーターはベクトルマシンでございましたので、そこを使っていた方々は、そういうソフトウェアを維持したいというお考えがございました。ですけれども世界の趨勢としてスカラ型に向かっておりますので、そういうベクトルのソフトウェアを使っていた人たちも、スカラ型に少しずつ変更していったわけです。
今回こういう形でスカラ1本で行くということになりまして、今は多くの研究者はそういう方向で、非常に分野としては限定的でございますけれども、その人たちも今はスカラの方に切りかえて、効率もよくなってきているというのが現状でございます。 ですから、それに対する影響は、それほど大きな影響はない、限定的な影響だということです。
説明者(文部科学省)
すみません。私は10億円弱と言いましたけれども、減らす分をカウントし忘れました。トータル差し引き2億円ぐらいの増になっています。失礼しました。
松井評価者
要するにソフトとハードと同時に開発していくというのは、わかるんだけれども、基本的なところでこんなに大きな変更があるときに、それがわからないままにいろいろソフトの開発、ソフトの開発といっても、今、出たのは地球シミュレーターです。地球シミュレーターと分子研でやるような話と、もうみんな違うわけです。
どこかの特殊なところを挙げてこうだと言われてもわからないので、考え方として、今ハードを設計してハードをつくろうということで、このプロジェクトをやっているわけですね。そのときにソフトはどういう位置付けで、今、同時にやっていくということの意味はどういうところにあるのかというところを、説明していただきたいのですけれど。
説明者(文部科学省)
失礼いたします。今まさにこのプロジェクトの中では、このシステムを開発するのと併せて、日本で初めて10ペタクラスのマシンができますので、この能力を最も引き出せるような、そういうソフトウェアを同時に開発しようということで、グランドチャレンジというプログラムをやっています。
この10ペタクラスのマシンというのは、今までのシミュレーションの質をかなり変える、丸ごといろいろ解析ができるようになる。こういうことがございまして、一番効果のある部分はどこだろうということで、このプロジェクトを始めるときに、いろんな分野の進捗状況を見まして、ライフサイエンスとナノの分野で、この10ペタができたときに、その能力を最大限引き出せるような、そういうソフトウェアを開発しようということで、同時並行的に進めております。
勿論それは当初はベクトルとスカラの複合システムができることを前提に、いろいろな研究を進めておりましたけれども、今まさにここでシステムが変わりましたので、いずれにしても、公平で使うということはしなければいけないわけでございます。まさにこれから1年、2年かけまして、そこの部分のマシンにスペシフィックに合ったようなプログラムに仕上げていく。こういう段階になるというふうに御理解いただけるかと思います。
田嶋衆議院議員
NECと日立は財政が苦しいから、撤退したということでございますが、今、残っているベンダーさんの富士通は、足し引きすると、お金をもらっている方なんですか、それとも払っている方なんですか。委託を受けてお金をもらっている方ですか。これはどっちかしかありませんね。
説明者(文部科学省)
勿論、製造段階において、製造費について我々は契約で支払いをするということになりますが、当然、企業側の自己負担というものも想定されております。
田嶋衆議院議員
ですからもらっている方と払っている方で、足し引きすると、メーカーさんの位置、要するに日立、NECは財務上苦しいから、これ以上財政負担できないということは、ネットで払っているからだと思うんです。もらっていたら苦しくなるわけがないです。同じことで富士通も、ネットではお金をもらっている立場なんですね。
説明者(文部科学省)
我々は、この単価で、最初1,154億円で富士通さん並びにNEC、日立さんと契約といいますか、考えが合意に達したわけでございます。それに対してそれぞれの社がどれぐらいの御負担をなさるかということについては、直接にはお伺いしていません。
彼らの方としても、企業間で競争関係にございますので、そこは私ども承っていないという状況でございます。
ですから今、田嶋委員御指摘のプラスかマイナスかというのは、我々の方でははかりかねますが、ただ、いずれにしましてもこれだけのプロジェクトでございますので、どの社においても、かなりの御負担があるのではないかと想像しております。
蓮舫参議院議員
全くわからないから教えていただきたいんですが、NECさんと日立さんが撤退したというのは、文科省では理由は分析されましたか。つまり経済的理由だけなのか、それとも将来的にこのソフトもハードも完成して、両者にとってメリットがないという判断をされたのか、どうなんでしょうか。
説明者(文部科学省)
先ほど申し上げましたように、まず評価委員会におきまして、この性能の問題がございました。その後、NECさんからお伺いしたのは、経済情勢が厳しいということで撤退させていただきたいという具合に伺いました。そのように理解しております。
蓮舫参議院議員
撤退するときに、これは1,154億円で18年度から24年まで開発するという契約を組まれていると思いますが、何らかの撤退条項というのは入れていましたか。
説明者(文部科学省)
そのような形では入れておりませんでした。
蓮舫参議院議員
そうすると、どうなるんでしょうか。これまで国費でお渡ししていた部分、企業負担もあったと思いますけれども、その部分は今後どうなっていくんでしょうか。つまり額が余りにも大きいので、先ほど2億円程度という話がありましたが、これは税金ということを考えたときに、相当な額ですね。
説明者(文部科学省)
はい。私どもとしてはNECの撤退についてどうするか。例えばプロジェクト上の全体の損害等の問題について議論をいたしております。同時に撤退を認めるかどうかという点につきましては、この評価委員会の方でも、スカラ単独で当初の目的を達成し得るという御判断をいただき、理研からもそのような変更案が上がってまいりましたので、撤退をお認めした。あとは損害賠償の問題と考えております。
蓮舫参議院議員
損害賠償を起こされるんですね。
説明者(文部科学省)
はい。今、そのように準備中でございます。
蓮舫参議院議員
もう一つ、細かいことですが、契約をしたときに、スカラ型とベクトル型が複合型で始まっていたものが、途中でベクトルからスカラ型になった。日立とNECさんはベクトル担当ですから、それがスカラ型になったら、当然自分たちの利益とか、自社の中で目指していた方向とは違うわけですから、そこで撤退するということは、契約のときには想定し得なかったということでしょうか。
説明者(文部科学省)
契約の段階では、想定しておりませんでした。
田嶋衆議院議員
それで富士通も抜けるということは、想定されているんですか。抜けたらこのプロジェクトはどういうことになるんでしょうか。
説明者(文部科学省)
お答え申し上げます。実際私どもが平成17年から、このプロジェクト、10ペタクラスのものを開発するということで、それが世界最先端、最高性能のものを開発しようということが政策的に求められたところでございます。それにつきましてどういうシステム構成にするかということについて、いろいろ検討いたしました。
その時点で理化学研究所からあるシステムの構想が出まして、それに基づきまして国費として1,154億円程度が適切であろうということで、本当に財政は厳しい状況にございますから、何とか国費として、この範囲でできるだけ世の中にすばらしいものをつくろうということで設計を始めました。
その際に、複合型のシステムでやろうということにつきまして、国費としてその程度を前提に、どこまで民間も含めてやれるかということで3社と言いますか、実際には2社はグループでございますので、2チームでございますけれども、2チームで合意して進めております。
具体的な契約というのは、先ほど主計官からも御説明がありましたけれども、今までは設計の段階でございまして、概念設計と詳細設計の段階を4段階に分けまして、ここに設計の作業を進めてきたのがこれまででございます。残りはまさに製造段階に入りますので、製造段階の契約をこれから結ぼうという状況でございます。
泉内閣府大臣政務官
平成17年11月に事前評価があって、プロジェクトの実施が妥当とされたと。19年9月に評価があって、複合システムとすることを決定した。
一方でこれまでの今日のお話をお伺いしていますと、およそ責任が感じられないんですね。例えば複合型からスカラ型に移ることについて、ベクトルの影響は限定的であると、最初からそういうことをおっしゃっているわけですね。これは果たして本当にベクトル型を一緒に含めた複合型でやる必要があったのか。総合科学技術会議の判断が間違っていたのか。皆さんのミスリードだったのか。それとも不確定要因があったのか。これははっきりさせていただかなければいけないということと。
更に競争関係にあるとおっしゃいましたね。これは当時の総合科学技術会議の中でも指摘があったと思うんですが、そもそも競争関係にあって、別の企業同士がやっていることを無理に複合型でやったこと自体に、問題がなかったのかどうなのか。だってもう世の中の大勢はスカラ型でいこうとしている中で、あえて複合型でやって、ベクトル型は確かに日本のリードしていた分野であったかもしれませんけれども、しかし今になって結局複合型が分かれてしまったということについての責任は、果たしてどこにあるのか。
これだけ国費を投入してきて設計がほとんど終わって今からというときに、仕様が変更されるということについて、これは非常に疑問を感じざるを得ないという意味では、やはり計画を、内部の評価委員会ではなくて、もう一回総合科学技術会議に戻すなりして、再検討するのが筋ではないかというふうに、私は思うのですが、今の幾つかの疑問にお答えをいただいて、また最後の要望というか提案に対してどうお考えになられるかということをお願いします。
説明者(文部科学省)
先ほど田嶋委員から御質問のございました富士通でございますが、富士通は、勿論、個別には様々な課題を克服されておりますけれども、現在計画どおり順調に進んでおります。私どもも常に富士通の幹部とも接触しながら、このプロジェクトを実施しておりますが、今後脱落するということは、想定しておりません。
総合科学技術会議との関係でございますけれども、変更案について御報告をしております。総合科学技術会議の方は、一番当初にこのプロジェクトについて御検討をいただいた。基本的にはその際の課題とかそういうものが、大体今回の中間評価でお返しできたのではないかと思っておりまして、そこについて基本的に、総合科学技術会議のラインと軌を一にしているという具合に理解をしております。
もう一つの複合型のことでございますが、当時の議論では、日本のよさといいますか、複合型を追求すべきではないかと。それから世界の潮流は確かにスカラに動いておりますけれども、例えばドイツ等におかれましては、複合型を追求して成功している国もあるという状況の中で、やはり複合型を当初我々としては追求したいということで、始まりました。
その後いろんな変化がございますが、評価委員会からの御指摘では、理研並びにNECが詳細設計したプログラムにおいて、当初我々が設定した目的が達成されないのではないかという御意見、それから、流れが従来以上にスカラに流れていっているという状況等、様々な要素がありましたので、我々も反省すべき点は反省しなければいけないと思いますが、中間評価におけるかなり真摯な御議論の中で、総合科学技術会議で当初から御議論いただいている論点を踏まえつつ、見直しができたと考えているところです。
説明者(文部科学省)
若干補足いたします。先ほどベクトルの影響が限定的と、何といいますか、それだったらもともとベクトルというのはなくてもよかったのではないかとか、いろいろありましたけれども、そこについては、本当に中間評価は、先ほど局長からもありましたけれども、熱心な、集中的な御議論をいただいて、当初は大体これまで国の大型プロジェクトというのは、いったんこう決めて走ると、なかなか変わらないものなんですけれど、我々としては、物すごく専門家の意見を踏まえて、変更に踏み切ったという状況でございます。
説明者(文部科学省)
1点補足させていただきます。競争関係ですけれども、NECと富士通という関係だけではございません。要は我が国の企業と IBMさん等々、海外の企業との関係もございます。
金田評価者
長年スーパーを見ていて、今の議論についてかなりおかしなところがいっぱいあるような気がします。
まずベクトル云々という話がありましたけれども、実は地球シミュレーターでIPCC(気候変動に関する政府間パネル)の第4次報告書を出したときには、基本的にはベクトル構造なんです。ソフトウェアというのは、皆さん、書かれていないからおわかりにならないでしょうけれども、マシンが変わると物すごく大変な作業をするんです。
ちなみに私は円周率の記録を持っていますけれども、1兆桁の記録を出したとき、1年8か月かけて4倍性能が上がる。要するにそれくらいかけないと上がらない。逆に言うとマシンというのは、使い方を一生懸命やると、性能が出るものではあるんです。
基本的にIPCCについては3年後の次のものがあるんですが、それに向かってやるときに、例えばこういうマシンを使ってやってもらいたいわけです。宣伝にもなるしアクティビティがあるという。その観点で排除されてしまったのは、排除のいきさつについてはいろいろこちらでも聞いてはいますけれども、本当にそれでいいんですか。ソフトウェアの書き直しには物すごくかかります。ソフトウェアを書くのに10何億円と言っていますけれど、基本的にはこの手のやつは、サイエンティフィックなやつで、民間企業もオーダーを受けて書けるようなところは、ほとんどありません。基本的には研究者がやらざるを得ない状況なんです。
そのためにも教育だという形でいろいろやられようとはしているんでしょうけれども、それを考えたときに、ソフトウェアの書き直しは、僕は基本的に書けるとはとても思えない。どうでも力のない企業に、お金が流れるだけじゃないかという危惧をしているところはあるんです。要するに書きかえというのは、回答を見てかなり疑問点を感じる。
もう一つ委員会がちゃんとしたステップを踏んで、議論をやったのは、変更されるというのは非常に不思議な気がするんです。ベクトルとスカラをやったときに、僕の聞いた話によると、当初スカラでいったのが途中でベクトルになって、それが認められて、今回抜けてしまったので本来の姿に戻ったと言う人もいるんです。そこら辺のところが、非常に問題だと思います。
もう一つ開発に当たって一千百何十億円ですけれど、例えばこれをスタートするに当たって、3年ほどで要素開発というのがありました。それが3社に行ったはずです。それを使って実際に次の開発にどう使われているのか、というようにいろいろ問題があるんです。
もう一つ、このプロジェクトが始まるときに、いろんな方が努力をされたはずなんですが、当初の説得した理由が幾つかあったと思うんですが、それがどういうものであって、それが今回のプロジェクトでどう実現されているかというのも聞きたいと思うのですが、まずそれからお聞きして、いろいろやりたいと思いますが、いかがでしょうか。
説明者(理化学研究所)
まず、ソフトウェアのことについてお答えさせていただきます。
地球シミュレーターがベクトル型で、非常に得意なもの、例えば気候変動の問題とかあるいは地震のシミュレーション、こういう問題をベクトル型は非常に得意としているんですが、こういう形になってスカラ型でいくということで、研究者たちは、今、必死になって実はプログラムを直しております。
もともと次世代スパコンでも、スカラが非常にその部分が大きゅうございましたので、もともとの研究者たちもそういう方向で準備を始めておりました。まだ地球シミュレーターのような効率は上がっておりませんけれども、そういう方向がうまくいくということがだんだん見えてきております。あと23年、24年にスパコンが本格稼働するわけでございますから、それに向けて準備は期間としては十分あるということで、研究者は今、一生懸命やっているという段階でございます。
説明者(文部科学省)
補足させていだいてよろしいでしょうか。
2年前に複合型がいいのではないかといったときの判断としまして、いわゆるスカラ型の計算とベクトル型の計算を同時に動かすような、連携計算と申しますけれども、そういった計算の方式というのが、その後数年の間に動くのではないかと、こういう予想もございました。1つは、中間評価のときの議論では、なかなかそこまではいけないかなという御判断があったように記憶しています。
それから、詳細設計を進めていく段階で、ベクトル型の難しさもあるかもしれませんけれども、いわゆるスカラ型とベクトル型の特徴の違いというのが、差がやや減る方向になってきていた、そういう状況があったというふうに認識しています。
中村進行役
全体にお答えに前置きが長いので、簡潔に、聞かれていることに、明確にお答えください。
金田評価者
1点だけ、当初のプロジェクトスタートのときに何を目的としてスタートしたかというと、僕は4点あったと理解していますが、どのように理解されていますか。
説明者(文部科学省)
先生が理解されている4点というのは、1つが10ペタ級のハードウェア、スパコンをつくる。2つ目がそのスパコンを最大限活用するようなアプリケーション、ソフトウェアをつくる、3つ目というのが、スパコンを中心とした研究拠点を形成します、4つ目がサイバー・サイエンス・インフラストラクチャー。
金田評価者
全く違います。一番重要なのは、技術というか、日本の場合スーパーコンピューターがひどい状況にあるんです。80年代日米貿易摩擦が起こるまでは、日本の汎用機でもうけた金をつぎ込んでやってくれていたわけです。本当にありがたいと思います。
それが、もうけがなくなってスーパーの最先端技術は戦略的な技術だと私は思いますけれども、その技術者が、要するにもうからないものには、開発にしろ、当然投入しませんね。そのために技術がもう途絶えかけているんです。ハードウェア、ソフトウェア、チップのプロセッサー、製造技術、使いこなす技術、OS、ライブラリーコンパイラを含めて、それを何とかしたいということで、それは各民間ではできないということがあって、それをやりたいのがまず1点。
2番目、センターをつくる以上、よく起きるのがモノポリーで唯我独尊になるんです。競争効果がないがために、非常にわがままが起きる。その点、大型計算機センターが1965年にできたんですが、そのときは最初研究者がアメリカに行って、物すごく計算機関係は潤沢だったわけです。戻ってきても何もないから、総力を挙げてボトムアップでお願いをやって東大にできた。東大にできると当然京都に欲しい。京都にできると当然残りの旧帝大が欲しいというので、5つ入って安定状態に入って、お互いに切磋琢磨しながらきたということがあります。
それは当時予算が運転経費24時間分措置されていなくて、8時間分ぐらいしか措置がないので、残りの部分は利用者からいただいて、交通整理的な利用でやってうまくやっていったわけです。例えば気候のシステムの人たちなんていうのが、研究をやって、彼らとしては地球のシミュレーションとか、明日の天気予報のために要るという形で、そのために教育の現場で人を輩出していって、それが結実したのが、言ってみれば地球シミュレーターのIPCCのコントリビューションです。
それに対し、ナノとかバイオの人たちというのは、研究者はそれなりにいますけれども、拠点化されていないんです。日本全体が大きなソフトウェアをつくって外国と競争するという状況には、まだなっていないと、私は思います。それで複数個要るということ。
もう一つ、地球シミュレーターの失敗というか、うまくいかなかったのは、一発勝負だったんです。継続性がなかったということで、これはこのプロジェクトの中に当初から入っているからそれはいいと思うんですが、それが3つ目です。
4つ目は、やはり大型センターの成果を見ていただければわかりますけれども、若い研究者は知識はないかもしれないけれど、知らないというのは、非常に強いんです。いろんなことをやっていることによって、いろんなサイエンスの最前線が進展するということがあって、大きな計算機センターのところに人を集めるのではなくて、将来のある若手のところにセンターを置いて、サービスをやるという、その4つだったと思うんです。
ただし、私が思うには、法人化した後、どうしても大学当局のポリシーと我々みたいなサービスセンターのポリシーが違うことがよくあるわけです。ですから敷地としては大学の中に借りるにしても、管理運営は全く別みたいな形をやるような工夫をしていたと思います。
要するにそんなことがあってやったんですが、今の回答を見ると、歴史的経緯も含めて、なかなか理解されていないのではないかという気が、私はしました。
それとまた使わせ方について、一般の利用者にしてみると、課題選定組織みたいなものをつくって、そこに選定させようとしていますけれど、それはまず課題審査をやるときに審査員の方々を選びますね。その方々がたとえノーベル賞を取られた方としても、なるほどその分野についてはよく御存じかもしれないけれど、研究というのは何が化けるかはわからないんです。だから学識経験者が正当に判断できるかどうか、疑わしいところがあるわけです。
その点大型センターがうまくいったというのは、お金があれば、交通整理的な利用料金しか取っていませんから非常に少額です。民間企業だと10倍とか100倍ぐらいかかる。本当に少ない金額で、本当にやりたいという意欲があれば、ないとだめです。あればできる状況になるんです。
もう一つ複数のセンターをつくるときの問題は、デバッグをやるときに、フルノードを使わざるを得ないわけです。その間、本来の計算がとまるんです。そういうこともあって、複数個あって、実際使うときに10ペタがあったとしても、使うことはまずない。1ペタを10台に分けてやった方が、よほど皆さん助かるということになるんだと思います。
見ていて、現場というか、こうやれば日本のインフラ整備あるいは外国に伍して競争できるような人材を輩出するような形の構想になっていないような気がするんです。それが私の感じるところです。
中村進行役
今、いろいろ御意見をいただきました。なかなかいろんな総括的なお話ですので、お答えしにくいかと思いますが、何かこの点についてということがございましたら、御回答いただければ。
説明者(文部科学省)
全体的には、今、金田先生の御指摘は、そのとおりだと私どもは思っております。ソフトの重要性、ネットワーク、特にこのスパコンだけでなく、各大学のセンターにございますその他のコンピューター等の中で、若手人材を育成する。その辺はこれからしっかり頑張ってまいりたいと思っております。
中村進行役
具体的に次世代スパコンの事業予算の問題に論点を絞って、また改めて御意見、御質問をいただきたいと。
泉内閣府大臣政務官
これは、インターネットも含めて、多くの国民の皆さんも見ておられるということもあって、いただいている資料でやはり期待される効果というのは、あるのはあるんですが、高度な技術に対して国民の理解をというのは、大変難しいことかもしれませんが、やはり実際どう生きてくるのかが見えてこないと。
国民に伝わっているのは、例えば気象の予測が局地的にできるようになるということに、果たしてこれだけのお金を投じる必要があるのだろうかということも、実際にはなかなかつながってこないというのがあると思うんです。
ですから、皆さんが今、本当に国民生活に向けて、届けたいメッセージが何なのかということをお答えいただきたいのが1つと。
もう一つは、アメリカが24年までに同じ10ペタのものをつくろうとされているというふうに伺っている中で、日本としてのトップワンでいられる期間は、どれくらいだと考えておられるのか。恐らくアメリカが本気で挑戦をすれば、すぐまた順位が入れ替わるということが想定されるのではないかという中で、果たして一時的にでもトップを取るということの意味が、本当にどれくらいあるのかということも、併せてお聞きしたいと思います。
説明者((独)理化学研究所)
私は科学者といいますか、研究者でございますので、研究者の立場から発言させていただきたいと思います。 先ほどから、例えば費用対効果の話が出ておりますけれども、サイエンスには費用対効果に馴染まないものもございます。勿論、経済効果とかそういうことも必要でございますけれども、そういう部分がございます。
例えば基礎科学の分野でいきますと、宇宙のビッグバンはどうやって始まったのかとか、鉄以上の元素はどうやってできたのかとか、あるいは星の誕生はどういうものか。これができるのは、実はシミュレーションだけなんです。こうした大型スパコンを使ったシミュレーションだけです。例えば地震のシミュレーションにしても。
中村進行役
その一般論は皆さん共通の認識でございますので、これだけのお金をかけてこれを来年度やる必要性について、具体的にお答えください。
説明者((独)理化学研究所)
こうした国民に夢を与える、あるいは世界一を取ることによって夢を与えることが、実は非常に大きなこのプロジェクトの1つの目的でもあります。
蓮舫参議院議員
思いはすごくよくわかるし、国民に夢を与えるものを、私たち全員が否定しているものでは全然ありません。ただ、ちょっとわからないのは、今回あと700億円を投じて、今回のスパコンができること。この段階で既に100億円を超える予算超過をして、今後700億円を投じて国民に夢を与えたい。それは本当にこの額が必要なのかどうかというところを、もうちょっと教えていただきたいんですけれども。
国家に必要な最先端IT技術の獲得が目標にあるんです、そして比較参考値で、今日いただいた中には、中国が1ペタを開発していて、アメリカが間もなくで、もう日本はアメリカの後にいるんだと。世界一になる理由は何があるんでしょうか。2位じゃだめなんでしょうか。
あるいはアメリカがつくった後に、そこになってある意味ソフトあるいはどこかで共同開発、つまり日本とアメリカが一緒にできるような、何かそういう夢の共有というのは、できないんでしょうか。なぜ1位なんでしょうか。
説明者((独)理化学研究所)
現在の科学技術では、スパコンなしでは最先端の科学技術の発展というのは、不可能に近いところがございます。そして世界一の研究というのは、世界一の装置。
中村進行役
最初からお答えいただいていることに、2回も3回も結構でございますので。
説明者(文部科学省)
まず経済的な問題について、私どもの試算でございますので、躊躇しておりましたが、マクロ経済モデルで 3.4 兆円の経済効果、具体的には開発コストの企業等の削減におきまして約 8,400 億円の経済効果、あるいは先ほどの災害リスク等も含めますと、かなりの国民への効果があり得るというのが1点でございます。
それから、御質問の日米協力の問題でございますが、確かに多くの分野で共同研究等の道は探るべきだと思いますが、この国際競争においては両国ともに、はい。
蓮舫参議院議員
そうしたらアメリカが先にこのスパコンを開発したらどうなるんですか。
説明者(文部科学省)
その場合は、例えば今、競争関係にございます様々な企業のシミュレーションの計算において、非常に不利な立場になると理解しております。
蓮舫参議院議員
そうすると、絶対に勝たないといけないんですね。仮に負けた場合のリスクは、どうやってヘッジするんでしょうか。
説明者(文部科学省)
非常に厳しい御質問でございますけれども、我々としては全力を挙げて獲得したいと思っています。
中村進行役
主計局の方で意見があるそうですので。
説明者(財務省)
この世界、この話につきましては、非常に技術的なところがございます。これだけ基本的な枠組みが変更されたにもかかわらず、ここで立ち止まらずに多額の税金を投入する必要があるのかどうか。ここは非常に技術的なものでございますので、先ほど金田先生がいろいろおっしゃいましたが、なかなかわかりづらいところがございました。端的に言って、このプロジェクトは、一回立ち止まってもう一度練り直した方がいいのか、このまま進めて大丈夫なのか、そこを金田先生、是非お話しいただければと思います。
金田評価者
立ち止まって見直しをした方がいいと思います。当初の目的がどれほど達成しているのかどうか、NECが途中で抜けたことも含めて、無理がなかったのかどうか等々いっぱいあると思います。
人材育成というのは、利用者だけのことではなくて、作る人の人材育成、ある種の継承性もあるわけです。そこも含めて何ら考えられていないような気がする。要するに1社だけ残っても残りの1社は全然コントリビューションしていないわけでしょう。その観点から言うと、非常に大きな問題だと私は思います。
ですから、私が思うのは、一度立ち止まって1年ほどかけて見直しをやるということが必要ではないかと思います。一番効率的、これは八ツ場ダムと違って、止めたからというのではなくて、技術は残りますから、それを使って、まあ性能は落ちるにしろ、つくって使ってもらう。例えばベクトル機は排除の形になりましたけれども、IPCCでのコントリビューションを3年後にやるために、今、プログラムの書き直しは大変ですよ。書き直した結果が正しいかどうかという検証も含めなければだめだから、そう簡単にはいかないんです。同じ機械があって使ってやった方がよっぽど楽です。トータルとして研究者の時間を考えると、できるだけ効果的にやる方法としては、マシンを入れてやるというのもありますから、そこも含めてちゃんと見直した方がいいかと思います。というのが、私の意見です。
説明者(文部科学省)
まず私どもとして1位を取るということは、この段階で非常に国力、国家基幹技術として大事だと考えております。金田先生のような冷静な御判断をいただければ、それも非常にありがたいと思いますが、そう思っております。 総合科学技術会議の本プログラムに対する評価は、その範囲内で今見直しができたということがございましたので、この形で進んでおります。
田嶋衆議院議員
今1位を取るとおっしゃいましたけれど、どんなにはかない瞬間の1位でも、それに大きな価値があるとおっしゃっているんですか。
それと先ほど途中まで言われた、日米共同がなぜこの分野ではだめなのかということも最後まで言ってください。
説明者(文部科学省)
まず日米共同についてでございますが、米国側がこれまでそういう共同の姿勢を示していないということでございます。
蓮舫参議院議員
すみません。では1位が取れなかった場合は、どうなるんでしょうか。
説明者(文部科学省)
先ほど申しましたように、様々な競争分野において、日本が不利な立場になると理解しております。
蓮舫参議院議員
これまでの競争に投資した人的、財的投資は全部ゼロになるということですか。
説明者(文部科学省)
正確には、今、金田先生からアドバイスがございましたように、10ペタのスパコンをしっかりつくってそれを供すると。
松井評価者
説明が矛盾だらけなんですね。どういうことかというと、世界一を取る。そうしないとすべてがだめになっちゃう。こちらの科学者だとおっしゃる方は、これをやると、すごく科学にとって重要だと、夢のようなプロジェクトだと。夢のようなプロジェクトというのは、すぐにわからないことだらけなわけです。このコンピューターをつくったからといって、宇宙の起源がわかるわけではないし、生命の起源がわかるわけではないんです。
大体今までの文部科学省の説明というのは、必ず科学者を連れてきて、科学的にこう重要だからこの事業をやりますというのが、もうお定まりの手法なんです。
でもあなたがおっしゃっているのは、これができなければ、世界一になれない。できなければ、科学は絶対に世界一になれないということを言っているわけです。そんなばかなことはないでしょう。これができないからといって、すべて日本は二流国になってしまうという説明は、あり得ないです。当たり前のことでしょう。
そういう矛盾だらけの説明をしていて、この事業の正当性を主張するというのは、僕には理解しがたい。
蓮舫参議院議員
そこを答えてください。お願いします。
説明者(文部科学省)
私が申し上げたのは、スパコンというシミュレーションの世界においての問題でございます。その点で不利な状況になるということでございます。
蓮舫参議院議員
すみません。松井さんが言ったのは違うと思います。つまり経済効果を考えたときには、世界一でなければいけない。でも研究としては、これはやり続けなければいけない。そこが矛盾していませんかと聞いている。どちらを重視しておられるのか教えていただけますか。
説明者(文部科学省)
基本的には、我々としては、やはり研究でございます。
松井評価者
研究の場合には、これがないからって日本の研究が、全部だめになるわけではないでしょう。IPCCでの日本のコントリビューションがなくなるわけではないし、例えばここに書いてあるような自動車の衝突実験をやるときに、このコンピューターを使わなくても、今までのものでもある程度はできるわけだし。あらゆることで、これができなければすべてだめになるという話ではないわけです。
科学としてここまでやるから、これがないとだめなんだという言い方はおかしいでしょうと言っているわけです。今、あなたがおっしゃったように、まさにそうなんだから、別にこのプロジェクトを一回立ち止まって見直したって、日本の国益にとっては何のマイナスにもならないでしょうということです。
説明者((独)理化学研究所)
私は科学者の立場から言いますと、勿論世界一を取るということは非常に重要でございますが、科学の進展のためには、10ペタフロップスのマシンを1日も早くつくる。そしてそのために成果を上げる。これは今あるスパコンとはかなりレベルが違いますので、全く新しい視野が広がる。全く新しい知識が出てくるということで、是非できるだけ早くつくっていただきたい。
南評価者
1つだけ国民目線から見た場合、非常にわかりにくい議論になると思うんですが、基礎研究とした場合に、このスパコンをつくるというのは、かなり労働集約型のような気がするんです。すみません。私は素人だから間違っているかもしれません。普通のノーベル賞だとか画期的な技術開発というのならまだわかるんですが、これはかなり労働集約型、それで金田先生がおっしゃったように、一定のところで蓄積があるならば、それは別に死なないと。
世界一を取らないといけないと言うけれど、日米の競争だというと、ではドイツとかフランスとかその他のヨーロッパ諸国はどうなんだろうかというと、そこの企業が全部つぶれちゃうのかというと、そんなのはないだろう。ということは、日本のすべての企業が大ダメージを受けるということでもなさそうだというようなことだと、やはり積み上げ型で、どうしてもこの時期にやらないといけないというのが、やはり見えないんです。もう少し遅くても、積み上げ型だったらできるのではないか。
お金があれば今やるべきだと思います。ただ、お金がないときだからこそ、ちょっとスピードを遅らせるのか。あるいはいったん見直しながらもっと効果的なものをやるのか。あるいはアメリカの開発を、一番は取らなくてもいいから、その一番を見ながら、次のステップを考えるのか。やはり一回見直すべきではないのかなというのが、素人的に見て、特にこれは労働集約型だなと思うので、そう思うんですが、その辺はいかがでしょうか。
説明者(文部科学省)
10ペタクラス、世界最高性能を目指すという目標を掲げさせていただいているのは、やはりこの10ペタクラスのシミュレーションというのが、今までのシミュレーションから質的に変わるという、そういう段階だからだというふうに認識しております。
したがいまして、我々としてはできるだけ早く研究現場にそういう状況を整備したい。それはございます。
それで、今、いわゆる開発する技術力というのは、日本とアメリカそれに中国が追いついているという状況でございます。それを利用する技術は、世界いろんなところで競争があるわけでございます。この10ペタクラスの最初に質が変わるようなところに、我々がいち早く入れるということは、そこでの利用の方でもより競争力を持った状況になるということでございまして、ここが遅れると、すべて先行するものの背中を見ていろんな研究なり、産業利用のソフトウェアなりを進めなければいけない。そういう状況になるということでございまして。
蓮舫参議院議員
教えていただきたいのは、1位のところだけを皆さんの企業は利用したいということでしょうか。2位になって、もうちょっと応用したものを提供するということはできないんでしょうか。なぜ1位なんでしょうか。2位になってもうちょっと安価でわかりやすい応用の技術を提案してあげれば、それは余力のない企業でも利用したいと思われるのではないですか。
説明者(文部科学省)
いわゆる企業等の汎用的にするには、確かにこれから時間も必要だと思います。なぜ1位にこだわるか。いわれる10ペタクラスに早く到達したいということは、繰り返しになりますけれど、そこでの日本のいろんなアイディアが世界に先行して発揮できる状況をつくりたい。そういうことに尽きると思います。
原田評価者
素人の質問なんですけれど、何で日本のスパコンでないといけないのか。つまりスパコンを使ったシミュレーションに意義があるというのはわかりましたけれども、別にアメリカのスパコンを使ってやってもいいんじゃないか。そのアメリカも非常に大変なお金をかけて開発しているわけですから、それを売って資金を回収したいと思っていると思うんです。
防衛省の方もそうなんですけれど、日本の武器でないといけないとおっしゃるんですが、文部科学省さんもスパコンでないといけない。その理由は何なんでしょうか。
説明者(文部科学省)
そこはいろんな技術がある中で、シミュレーションというのは、本当に影響の大きいところだと思います。ハードウェアをつくる技術と、それに相まってソフトウェアを開発する技術というのは、カップルで動くものですから、ハードウェアをつくる技術を、日本の中に もしきちんと持てないと、そこのところは、それを持っている国の技術に依存することになります。そうすると、これからいろんなイノベーションをはじめ。
中村進行役
その趣旨は何回もお伺いしておりますので、そこから先は結構でございます。
吉田評価者
産業界との関係に限ってお伺いします。一般論になっちゃうと困るので。
ひとつ、皆さん御承知だと思いますけれども、企業は本音の事情を言えないときには、どんな場合でも、経営状況の悪化と言って撤退します。
産業界からしたら、当然、企業がもうかるという意味だけではなく、国民への波及も含めて、この技術の普及性とか、先ほど言いましたように波及性というのを見て、優先順位を決めざるを得ないんですね。特にこういう経営環境が厳しい中では。
その中で産業界全体もこの平成17年、18年の状況からは大きく環境が変わっていますので、このときの産業界、始めたときのニーズ、サポート体制と、また全然違うと思うんです。しかも、産業界をリードするトップ企業の1つと訴訟を起こす準備をしていると言いながら、産業界のニーズはあるんだというふうに、まだ表面的なお話をされているというのは、どうも理解できない。
そういう意味でも、産業界との関係との再構築とかニーズのもう一回の把握とか、先ほどから幾つか議論が出ていますから、そういうのをもう一回立ち止まって、その関係性、システムを見直した方がいいのではないかと思いますけれども、簡単にお願いします。
説明者(文部科学省)
産業界との関係につきましては、本当に昨年来のまさに百年に一度という状況の中で、今2つの企業、1つのグループでしたけれども、撤退されたところの状況というのは、それなりに私どもも認識した次第です。
それからやはり産業界としては、一番トップレベルの技術で開発した技術を、むしろより汎用性のある技術に使うというような、そういうビジネス展開も持っていたと思います。
しかし全体の世界不況の中で、やや予定していたスパコンの市場がしりすぼみ。
中村進行役
お話がかみ合っていないようです。吉田さんの方は、経済的なことを理由にしながら、実は本音としてはこういうことがあるのではないかというお話でございますので、ちょっとかみ合っていないようでございますので、以上で結構でございます。
田嶋衆議院議員
先ほど巨額の研究開発投資が、日本だけでなくいろんな国も厳しくなる中で、競争よりも日米協調の方向を目指すべきではないか。一度もアメリカから打診がないからということを理由でおっしゃいましたか。
説明者(文部科学省)
恐れ入ります。スーパーコンピューターを開発する方につきましては、そういう打診なり動きはございません。ただ、いろんな研究のレベルで、いろんなマシンを使ってハイパフォーマンスコンピューティングのソフトウェアを一緒に開発しないかという、科学の協力は十分に可能だと思っております。
田嶋衆議院議員
この特定の分野において、よりコストを下げて、競争環境で必ずしもなくてよくて、協調できないかということをアメリカにこちらから積極的に働きかけたことはありますか。
説明者(文部科学省)
私どもはアメリカの開発関係者ともかなり定期的に会っておりますけれども、その中の雰囲気としては、そういうことを提案できるような状況には現在ないと、理解しております。
蓮舫参議院議員
松井先生に私から教えていただきたいんですけれど、先ほど答えを聞いていて、そうなのかなと思うんですけど、例えば1位ではなくても2位になって、後追いかもしれないけれども、多様なプログラムを提供することによって、これまで開発した部分を回収して、そこからもう少し発展できるような民間に何かプログラムを売ることはできるんでしょうか。
松井評価者
ソフトの話が先ほど出ましたけれども、ハードで世界一を達成すると、それがソフトというところにも波及効果があるという説明なんだけれども、それは分野によってみんな違うんです。ですから科学者とおっしゃる方が、夢を語るんだけれども、夢の部分とこれがつながるというところが、ある部分ではそうですよ。だけどそれが普遍的にそうだという主張にはならないわけです。そこに無理があって、無理を夢というか、普遍的な部分で覆い隠そうとするのでおかしくなっちゃうのであって、これはこれでどういう効果があって、どういう成果があるのかということを、もうちょっと具体的にこういうものはやらないといけないわけです。その部分が、今までの文科省のプロジェクトにはほとんどないと言ってもいいようなものだと、僕は思うんです。
普遍的なゴールを掲げて、それをみんな覆い隠そうとしているのが、一番の問題点だろうと僕は思っています。
蓮舫参議院議員
同じことを、金田さんにも教えていただいていいですか。どうしても世界一だとかその研究がないと日本は後追いするんだという説明を受けると、そうなのかなと思ってしまうし、研究を私たちは否定していませんので。
金田評価者
ソフトウェアというのは、松井先生がおっしゃるように非常に特殊です。
例えば一番というのは、世界が10ペタをつくりましたと。日本が9.9ペタでも2番なんです。1番ではないんです。そういう条件を考えると、ほとんど違いはない。本質的に1番、2番の差がどうなのかというのは、恐らく合議がされていないからかみ合わないところがあるでしょうけれども、まずそれを明らかにする必要がある。
ソフトウェアについて言いましたよね。1年8か月かけて4倍になった。そうなんです。そうやることによって新しいアイディアも出るんです。だから1番だからいいというわけでは決してないんです。日本の場合は研究者が困っている。確かに困っていました。自民党の下で文教予算が物すごくついてそれはありがたいと思います。けれども逆に言うとスポイルしているかもわからないです。安易な方向に行っている可能性がある。
少し足りないぐらいが一番いい。物すごく足りなくては困るけれど、少し足りなくて努力させるくらいが本当にアイディアも出るんです。それが新しい研究分野なり産業なりを育成するかもわからないです。だから一番を取るというのは、おかしいと思います。
説明者((独)理化学研究所)
サイエンスの世界、テクノロジーもそうですけれども、健全な競争というのは非常に重要なんです。ですから世界一を目指すということは、非常に重要です。
蓮舫参議院議員
よくわかるんですが、わからないところがあるので教えていただきたい。世界一を目指すという崇高な目的はわかるんですけれども、科学の場合は、先ほど金田先生がおっしゃったように、目指している間に想定外の発明が出てきたり、想定外のもしかしたらこの分野で日本は勝てるかもしれないというものが出てくるけれど、1位を目指すが余りに、こちらに目が向かないということもあると思うんです。それはどうなんでしょうか。
説明者((独)理化学研究所)
1位を目指す中で勿論サイエンティストは、そのマシンを使って、それぞれの分野で世界最高の成果を出そうと努力するわけです。その中でいろんな芽がありますから、本当にブレークスルーが出てくる。これがサイエンスの世界です。決して連続的にサイエンスというのは。
蓮舫参議院議員
文科省の方ですよね。
説明者((独)理化学研究所)
いいえ、理化学研究所です。
田嶋衆議院議員
それでは評価者の結論を御報告いたします。
次世代スーパーコンピューターの結論、廃止が1名、来年度の予算計上見送りが6名、予算要求の縮減が5名でございます。その中身も半額以上の縮減ということでございますので、結論的には、限りなく見送りに近い縮減というふうに申し上げたいと思います。
以上です。よろしいですか。
中村進行役
はい、ありがとうございました。
(注)3-19「(独)海洋研究開発機構」のコマの冒頭において、3-17「(独)理化学研究所①(次世代スーパーコンピューティング技術の推進)」について、以下の発言あり
田嶋衆議院議員
ちょっと補足をさせていただきます。
最初の今朝のスーパーコンピューターのグループの結論でございますが、先ほど申し上げたとおり廃止が1名、予算計上見送りが6名、それから予算要求の縮減が5名というふうにご報告いたしまして、見送りに限りなく近い縮減ということで申し上げましたが、多くの方の意見といたしまして、凍結、ということでございますので、凍結をする場合でも最小限コストのかかる部分に関してはやむなし、ということでございますが、前に進むということは凍結する、ということが結論でございますのでご理解ください。
出典: http://www.cao.go.jp/sasshin/oshirase/h-kekka/pdf/nov13gijigaiyo/3-17.pdf
添付資料

出典: http://www.cao.go.jp/sasshin/oshirase/pdf/nov13-am-shiryo/3-17.pdf
その後の展開
- 凍結は見直された。
- 10ペタ級のスパコン作る、という話自体がなくなると困るし。
- 富士通は1社でプロジェクトを遂行し、スパコン「京」が誕生した。
- 無理目のプロジェクトをなんとか立て直して完遂した、富士通まじですごい。賞賛に値する。
- スパコン「京」で、世界一は達成された。
- スパコンTOP500ランキングで1年間「世界一」の座をキープした。別のランキングである、Graph500では、2年間「世界一」の座をキープしてきている(2015年現在)。
- 世界一を取れた場合、こんな波及効果ありますよ、といわれていた点は微妙。
- もともとの話の風呂敷がでかすぎる。
- コスパはよくなかったし、金かけたポイントがあとにうまくつながっていない。
- 運用費は年間80億円以上
- 電気料金も高騰していて、電力対性能比がそこまでよくないのでつらい
- 理研は撤退したNECに支払った70億円の返還を求めた。
- 民事調停の結果、2億円が返還されることになった。
- 「京」の開発費1,110億円うち665億円が富士通によるプロセッサの開発費
- 「京」から世界一を奪ったIBMのスパコンはプロセッサの開発費200億円以下で性能1.5倍だった。
- 富士通は三重工場に製造設備を新設したが、製造部門を切り離す方針のもと、三重工場は台湾UMC社との合弁会社に移管された。
- 「京」のノウハウを活かした富士通の商用スパコンは、日本原子力研究開発機構に対して納入遅延を起こしている。スーパーコンピュータの心臓部であるプロセッサの歩留まりが悪かったため。
- 「京」で使っていたSPARCというプロセッサのアークテクチャには将来性がなかった
- SPARCを採用した場合によく使われるSolarisというOSでは性能が出にくかった。
- 性能を出すためにLinuxというOSを採用したが、SPARC上でのLinux利用はマイナーで、諸問題を自分たちで解決する必要があった。
- Solaris/SPARCの権利をもっているOracle社は、2017年にSolaris/SPARCチームを解雇した。
- 運用費は年間80億円以上
- プロジェクトのノウハウは技術承継されている
- 2020年6月にTOP500などで世界1位を獲得した「富獄」のCPUであるA64FXは、表面上はARMアーキテクチャを採用して上記の問題を解決したうえ、内部構造で「京」のプロセッサ設計が生かされている。
なぜ理系新卒が就活で面接を突破できないか!?
蓮舫元行政刷新相「スパコン仕分け、失敗だった」の記事では、以下のように、仕分けされる側の準備不足が指摘されています。
「スーパーコンピューターの仕分けは失敗だった。事前ヒアリングで費用対効果を何度聞いても、まっとうな答えが返って来なかった。民間人の仕分け人が『世界一になる理由を説明できるようにしてください』と宿題を出していたのに、仕分け当日に『夢』と答えた」
「私たちは夢のために国をつぶすつもりはない。『世界一になる理由はなんですか』と聞いたら、世界一の技術と返してきた。会話になっていない。その後、ノーベル賞受賞者がずらっとならんで抗議の記者会見をした。その発言をみると、事業仕分けのやりとりを見ていない様子だった」
当該記事タイトルは「蓮舫さんが、自らがスパコンの仕分けで予算を削減したことを誤りだと認めた」と読まれうるタイトルで、釣りタイトルと言われてもおかしくないものですね。
と指摘しつつも、このエントリにも釣りタイトルをつけてしまいました!このエントリには、「なぜ理系新卒が就活で面接を突破できないか」という問いに対する答えはありません。ひどい!しかし、音声を聞くことで、その問いに対する結論をおのおのが持つことになったのではないでしょうか。
感想
事業仕分け、時間が1時間しかなくて、ゲーム「逆転裁判」の「序審法廷制度」っぽくてあまりに時間が限られています。
増加し続けていた凶悪事件に迅速に対応するための制度。 序審法廷は多くの場合事件の翌日に開かれ、大抵は1日、最長で3日の審理を経て有罪か無罪かだけを判断する。
逆転裁判の世界では、刑事事件の裁判は効率よく処理されるかわりに、冤罪がバンバン発生します。事業仕分けも似た構造ですきじゃない。上記の議事録でも、議論が途中で打ち切られていますよね。
事業仕分けについて、財務省の査定をショー化しただけなのではないか、という指摘は妥当と考えます。
事業仕分けの仕組みはすきじゃないけれども、この「次世代スーパーコンピュータ開発の事業仕分け」については、凍結という結論は妥当だと考えます。事業仕分けでは、「スーパー堤防の事業仕分け」も話題にあがることがありますが、「なだらかなデカい坂作って、その上に街作りしなおしたら水害強くなるよね」という超金食いプロジェクトで、こちらも廃止という結論は妥当だと考えます。結論が妥当で「マトモ」な二つの事業仕分けが、曲解された上で事業仕分け全体の批判に使われているのは面白いです。
個人的に議論の中で響いたのは、「基礎研究とした場合に、このスパコンをつくるというのは、かなり労働集約型のような気がするんです。」という指摘です。その疑問を覆すブレイクスルーを生み出す研究が成功するように願っています。
また、人間には断絶があるんだな、としみじみ思いました。その点では、弘兼憲史さんと山田花子さんの対談を思い出しました。どちらが悪いというわけでもなく、ただただ相性が悪いことによるすれ違い。
人類がわかり合えるのは遠い日ですね。
他にも読むと面白そうなもの
「研究者の皆様へ」でおなじみの河野太郎さんのブログのアーカイブ。アーカイブなのはいったん過去記事を全部消されたという経緯があるため。論点がまとまっています。
GRAPEでおなじみのスパコン研究者、牧野淳一郎さんのサイト「スーパーコンピューティングの未来」より。レスポンス元である河野太郎さんのブログアーカイブと併せて。
金田節を楽しむために。
まとめ
- 「次世代スーパーコンピュータ開発の事業仕分け」の議事録は面白い、とくに音声
- 政治家よりも、金田さん、松井さんという研究者たちが仕分け人として厳しい意見を出していた
- 仕分けでの論点は河野太郎さんブログエントリ「スパコン 二番でもいいかもしれない」がよくまとまっている
- 人間は断絶があってつらい
- マトモな結論出してるスパコンとスーパー堤防の仕分けが曲解されて事業仕分けの批判に使われているの面白い
- 事業仕分けそのものは批判されるべきだが、その材料としてこれら2つの仕分けを使うのは筋が悪い
事業仕分けは感動した。特にラストシーンで金田が親指を立てながら「ピーキーすぎてお前にゃ無理だよ」と仕分けるシーンは涙なしには見られなかった。
(ちなみに、金田康正さん、読みは「かねだ」ではなく「かなだ」です。)